序
哈喽大家好,这里是道格。
《SCP-CN-2952 - 打字猴在猎户座的肩端之外燃烧》是我第二次尝试在创作中使用Blender配图。这里确实要感谢一下Blender的存在,如果不是有这么一个功能强悍的免费(划重点)建模软件的话,我可能都不会真的去尝试这样的多媒体创作形式。整个创作过程还是花了挺长的时间的,有非常多的细节没有机会在最终成品文档里得到很好的展现,再加上想到说,一来补充一下素材版权信息,二来我嘴瘾很大,想给大家分享一下创作经历,于是就决定来搞一个这样的“艺术设定集”啦!
既然是“艺术设定集”,那这里必然就会包括大量的SCP-CN-2952的剧透,如果你还没有看过原文也对此有所介意的话,那就不要继续往下看了。另一方面,为了不要太像是我在推自己的文,让我自己心里过得去,在最后我也会放一些壁纸大小的高清渲染图。如果大家喜欢,我不胜荣幸。
为了避免重复,一个基础的素材版权信息叙述如下:
- 如非特意说明,SCP-CN-2952中的所有非平面设计向的图片均为我本人使用Blender进行建模与渲染生成。
- 建模部分使用了Blender付费插件Realtime Materials For Blender以程序化生成模型材质。我购买的是Pro版本,可供商业使用。
- 渲染部分有使用到来自Poly Haven的HDRI,均为CC0素材。
- 本艺术设定集中的配图亦由我本人制作,部分配图使用了素材SVG_Human_Silhouette.svg,取自Wikimedia Commons。
- 创作流程未使用或涉及任何AIGC。
那让我们开始吧!
SCP-CN-2952-1 - 推动一切的打字机

这个是我点子成型了以后做的第一个建模,是真的只有点子,连文都没有的时候……当时想着这种简单机械硬表面应该挺简单的,事实做下去是——确实也没有说很难,但是还是踩了很多很多的坑,现在回头来看,模型上面的布线可以说是一塌糊涂……
网上面其实有很多打字机的素材可以买,但是当时想到作为点子里很重要的一个元素,契合到剧情的需求(它只是看起来像是一个打字机,但它其实不是一个打字机),我还是希望能够有一些基金会特质的东西,还有什么比基金会的标志更合适呢?真实的打字机其实在机箱的位置是有非常复杂的机械结构的,但是因为这实际上并不是一个真的打字机,我在机箱的位置犯难了很久,纠结到底要做成什么样才会看上去比较合理。最后我参考了一下机械硬盘的结构来做了一些细节,结果就是:到最后完全看不出来啊!
所以除了基础的技术锻炼以外,我也学会了一件很深刻的事情:要提前思考成品到底需要怎么样的精细度,一个键盘大小没有特写镜头的物品,其实真的不需要花那么多时间做到这种级别的精细度啊……倒也不是说偷懒还是没有追求什么的,实际成品出来这个效果我个人也是挺开心的,但学会掌握效率和提高实用性还是很重要的。
SCP-CN-2952 - 控制一切的机器

全文重头戏,如果你还没看过原文的话,这里就是个很大的剧透了。当时我跟很多看稿的朋友说,我这篇创作非常依赖于你们看到最后一张图时的反应,前面的长篇叙述都是为了最后的那一刻。不知道我最后成功了多少,希望还是有不少吧。
机器的下部结构其实参考的是现实里量子计算机的模样,设计逻辑也很简单,这台机器就是计算机嘛。我事后问了一圈发现大家还真不一定知道,现实里的量子计算机长得真的很像科幻电影里走出来的样子,就特别的酷炫。虽然我做完了下半部分以后,有高人指点我说,实际上量子计算机的“CPU”是最下面那几个小块,上面一大堆酷炫的东西其实都是……冷却用的……不过本来也只是参考而已,我也没有真的一比一复刻呀!心安理得了。
比起有现成参考可以找,而且堆料就可以出效果的下半部分,上半部分象征十三位O5的圆球就……可以说是花了比打字机和量子计算机加起来都要多的时间。圆球的造型是一开始就决定了的,但是具体要做成什么样……是真的想了好久好久。在网上面搜索“科幻球体”的话,可以找到非常多酷炫的设计,但是我个人其实非常不喜欢那种不管具体逻辑就不停地添加螺丝钉啊接缝啊散热孔啊的设计语言,我还是希望能够有现实的参考,尽可能地真实。所以就……开始了漫长的寻找资料和试着做的迭代循环。
参考了非常多的资料,包括有《传送门》里的设计(V社的机械结构其实都做得非常好,我非常的喜欢),现实里有的圆形器械设备的模样(其实少得可怜,基本没有),核聚变装置的结构,“三位一体”原子弹的外壳等等等等……因为想要体现出一种“圣洁”的神明感,所以非常希望是白色的,表面不想要太过花里胡哨,但是太过简单的一个白色球又会和下面的量子计算机不搭,像是两个毫无关系的东西,还是需要有一些相同的元素……一共做了应该有四版,最后修修补补,做成了现在的样子。
还有个小细节:在一开始的想法里,机器的底部其实还会伸出来好几根软管,参考的是我之前看到的一种机械臂的设计,用数根充气的软管就可以做到抓取任意表面的物体,也不会损伤到物体本身。我当时设想的是,这样这个机器就可以在房间里随便地把猴子抓来抓去了。但是因为一个后面会提到的原因,这个设计最终还是弃掉了。
最后的这个成品……当然还是有很大的改进空间的啦,我还是个业余的。实际配图里也依旧是一大坨的细节糊在一起了,什么也看不清。但是具体在这个机器上,我还是很乐意做得精细一点的。毕竟没有真正的细节的话,可能也糊不到应该有的样子吧。作为文章里最重要的一个建模,我还是很乐意花这个功夫的。
SCP-CN-2952-2 - 世界第一好的猴子

……
……
……
对不起!对不起!我知道建模质量一下子就下降了!我暴哭!
只能说……这下是真的知道为什么在影视界,只要是生物,不管什么生物(虫子除外),都是A级别的资产。有肌肉的东西跟打字机计算机这种“硬表面建模”真的是完全两个概念,太难了……真的太难了……
而且当我做到猴子的时候,离截稿日期也不远了,文章的文字部分也还有很多没有完成,我也实在是没有从零开始做一个猴子建模的本事,所以其实我是买了一个猴子建模作为底子的,链接在此:https://www.turbosquid.com/3d-models/3d-model-rhesus-macaque-rigged-biped/1033876
我当时的想法很简单:买一个带骨架绑定的猴子模型,用Blender加上影视级别的毛发,再改一下贴图加一个基金会的标,就OK了。但实际的情况就是……一分钱一分货。便宜模型的绑定做得非常的糟糕,肌肉走向基本等于没有,而自带的贴图不仅粗糙低劣,居然把阴影都画上去了,改起来非常的痛苦(到最后毛发的颜色其实也没有做对)。当然这个是成本限制了,我也确实没这个能力……
不过反过来,这个建模反而因为最终成品图比较糊而受益了,看起来还不算太差。但不管怎么说,下次如果再要搞动物的话我就真的要好好斟酌一下了……
SCP-CN-2952-3 - 终结一切的打火机

这个其实也没有特别多要说的。网上面能够找到很多很花里胡哨的打火机的设计,但我个人还是偏好于这种经典的造型(当然这种造型也好做太多了)。设计逻辑上跟打字机一样,要能够体现出其背后与基金会的关联,所以加上了基金会标志,这里的布线可能是整个模型最花时间的地方了。
其实原本还打算做一些更加真实的刮痕和血迹效果,但是实在是来不及了。现在的锈迹是程序化生成的,说实话就……其实没有什么逻辑。
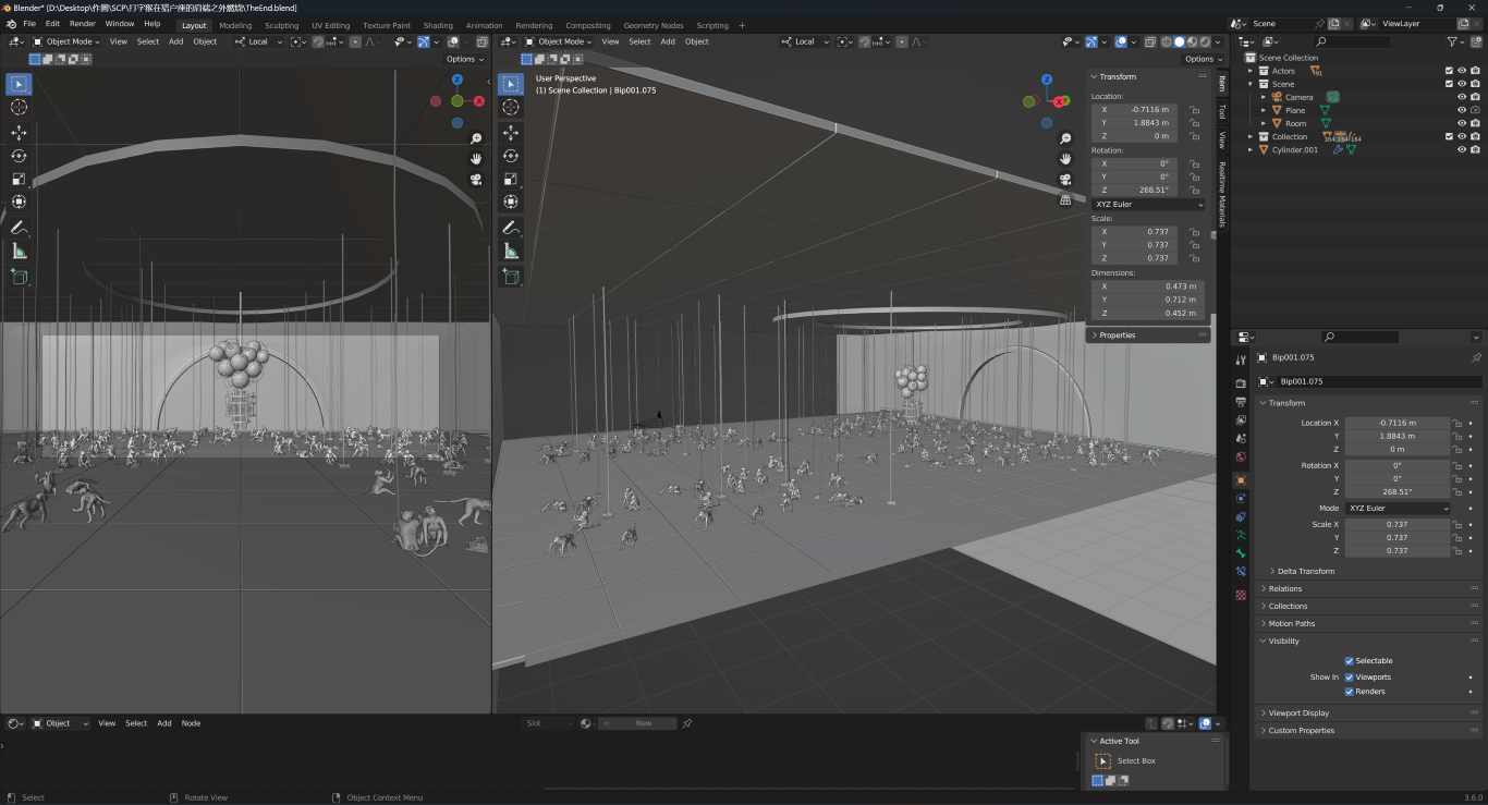
终焉之地

这个场景我属实是觉得我一定需要拿出来多说几句啊!
前面也有提到了,这次的创作我非常看重这个最终画面的效果,我希望能够让读者能够有比较大的反应。整个画面的感觉在一开始就确定下来了,但实际执行的过程中……只能说再怎么深思熟虑,想象都会和现实有偏差。
首先的第一难题就是比例问题。当我把实际尺寸的猴子和打字机和机器放在同一个场景以后,我才意识到它们之间的差别是那么的大……猴子可能还好,但打字机实在是太小太小了,而为了场景的感觉,实际上需要摆放的模型数目比我预料的要多出很多很多,而这也就导致了我的一个原想法变得不切实际了:
在一开始的构思里,打字机的线缆其实是蜿蜒在地上的。然而为了填满整个场景,打字机的数目比我预想的差不多翻了个数量级,那如果线缆还要在地上走的话,工作量不说,实际效果也会非常混乱。所以经过一番思考以后,我选择了捏他《死亡搁浅》,将线缆改成了挂在天花板。但是这也就带来了下一个问题:原设计里面可以四处移动的机器就变得不合理了,因为线缆会挡住。于是在综合了各种画面效果以后,我就还是将原定的可以将猴子抓起来的触手型机械臂去掉了,可怜我做了一整天的软体模拟……
摆了基础模型以后就是上材质,这个时候另一个问题又出现了:机器背后是玻璃窗,为了效果需要有反射,这也就意味着,反射能够看到的东西,我也需要摆上。庆幸的是反射不会太清楚,但无论如何,我最后也还是得将房间扩大,并在画面外看不到的地方,也复制黏贴了一批又一批的猴子和打字机。
最终出来的效果我个人还是觉得挺棒的,至少对我来说,这一个场景,这一张图,这碗饺子的那碟醋,我个人还是觉得挺香的。感谢SCP,感谢科幻月,感谢作为读者的你,能够让我有机会去尝试这次新奇的创作。
感谢你们的喜欢!道格爱你们!
壁纸时间
当然没忘这个啦!
特别使用字体——丁卯点阵体(已购买可个人商用授权):https://3type.cn/fonts/dinkie_bitmap/index.html








