项目编号:SCP-CN-3141
项目等级:Keter Archon
特殊收容措施: 原SCP-████已被重编号为SCP-CN-3141。SCP-CN-3141项目已于1979年1月1日正式划归SCP基金会中国分部管辖。
由于当前SCP-CN-3141-1与SCP-CN-3141-2社群较大,未表现出较强的异常性质,故而除密切监视SCP-CN-3141-1与SCP-CN-3141-2规模外,无需过多收容措施。基金会当前已密切关注远离SCP-CN-3141-1主要社群的小型SCP-CN-3141-1社群,需保证该社群与SCP-CN-3141-1主社群或SCP-CN-3141-2社群的密切联系,必要时可联合当局采取异地收容措施。当前基金会已对5个有收容失效风险的SCP-CN-3141-1分别制定了收容失效预备方案,详情参见附录CN-3141-9。
基金会需每年对SCP-CN-3141-1与SCP-CN-3141-2使用人口总规模进行估测,每5年对SCP-CN-3141-1与SCP-CN-3141-2使用范围进行估测。若由于其他原因SCP-CN-3141-1或SCP-CN-3141-2社群总规模下降到临界值以下,需提交Site-CN-91人类学部评估。若SCP-CN-3141-1或SCP-CN-3141-2社群总规模略低于临界值且仍有扭转下降趋势可能,需由MTF-庚辰-137“燕莺语”主持对周边社群展开经过选择的SCP-CN-3141-2教学1以隔绝收容失效的爆发;若SCP-CN-3141-1或SCP-CN-3141-2社群总规模远低于临界值且无法有效遏制持续下降趋势,则由MTF-庚辰-137“燕莺语”主持对残余SCP-CN-3141-1或SCP-CN-3141-2社群进行迁地收容。迁地收容场地由SCP基金会中国分部统一调拨。
基金会当前已与中华人民共和国国家文物局签署2005年第12号《关于新石器时代晚期及青铜时代带铭文铜、骨器相关移交决议》(下简称0512号文件)并知悉上海市、江苏省、浙江省、安徽省、福建省、江西省、山东省、河南省、广东省、广西壮族自治区、海南省、贵州省、云南省等省(市)省级考古研究院(所)及其他具备考古资质的研究机构。在上述省级行政区范围内发现的新石器时代晚期至铁器时代中期考古遗址一经出土带铭文器物,均需由Site-CN-91考古学部以[数据删除]大学考古研究所身份介入并鉴定是否夹杂有SCP-CN-3141-3片段或类似带有模因影响的文字片段。一旦出土SCP-CN-3141-3片段,据0512号文件,该考古遗址需移交给Site-CN-91进行彻底发掘以寻找其他SCP-CN-3141-3片段及其载体,相关平民及考古人员需接受记忆删除。
基金会已就中华人民共和国实控区外(越南北部、泰国、老挝、缅甸东部、印度东北部等地)潜在存在SCP-CN-3141-3出土可能性的区域与相关地区当局签署多份协议以监控当地铁器时代早期至中期的考古遗址发掘,一旦出土SCP-CN-3141-3片段,即需由基金会介入发掘。根据《远东地区异常考古遗址及出土物的归属权协议》(Agreement on Ownership of Anomalous Archaeological Sites and Finds in the Far East,1999,新加坡),越南社会主义共和国境内出土及采集的SCP-CN-3141-3归属SCP基金会越南分部管理,泰王国境内出土及采集的SCP-CN-3141-3归属SCP基金会泰国分部管理,缅甸联邦共和国与印度共和国境内出土及采集的SCP-CN-3141-3归属SCP基金会总部委托代管;此外,根据1989年、1993年与2001年基金会与老挝人民民主主义共和国当局签署的三份协定,老挝人民民主主义共和国境内出土及采集的SCP-CN-3141-3由老挝当局向SCP基金会总部、SCP基金会中国分部、SCP基金会越南分部及SCP基金会泰国分部相关研究组别内聘请学者以私人名义组成代号为Group-18的国际研究组(行政上归属于SCP基金会总部)代管。Group-18聘请名单需每年更新,中方具体人员名单需经过Site-CN-91考古学部与人类学部双重确认与核实并直接上交老方。
基金会当前已派遣MTF-辛卯-52“鹧鸪天”对曾出土过SCP-CN-3141-3实体的考古遗址及其周边地区的工程建设、考古发掘及潜在的盗墓犯罪行为进行密切监视。一旦出现疑似收容失效事件,特工分队需立即报告Site-CN-91考古学部,由后者派遣支援特工联合当地执法部门对相关人员实施强制措施。具体流程需严格遵循SCP基金会中国分部2018年第29号文件《SCP基金会中国分部外勤流程及报销标准(征求意见稿)》执行。
中华人民共和国境内发现的SCP-CN-3141-3实体及当前保存的复制品(含高清照片、拓片)均需被存储于Site-CN-91档案馆。任何组织与个人调取SCP-CN-3141-3实体时均需严格遵循SCP基金会中国分部2013年第03号文件《SCP基金会中国分部异常文献调取简章(试行版)》进行操作。除必要研究外(需经Site-CN-91人类学部与考古学部双重审核及书面批准),严禁对SCP-CN-3141-3及包含其内容的纸质及音像资料进行包括拓印、抄写、翻摄、翻印在内的任何复制行为。所有引用到公开及非公开文件上的SCP-CN-3141-3片段均需使用SCP-CN-3141-2或无异常语言转述,并需经过D级人员暴露以确定无模因危害。除实验需求外,严禁使用SCP-CN-3141-1复制SCP-CN-3141-3片段。遇到紧急情况,需要转移SCP-CN-3141-3实体及复制品时,需严格遵循SCP基金会中国分部2020年第40号文件《SCP基金会中国分部纸质及音像文件紧急转移流程(2020版)》进行转移操作。如有必要对SCP-CN-3141-3复制品进行销毁,需严格遵循SCP基金会中国分部2020年第42号文件《SCP基金会中国分部纸质及音像文件紧急销毁流程(2020版)》进行销毁操作。
除老挝人民民主主义共和国境内出土的SCP-CN-3141-3外,参考、调用其它分部收容的SCP-CN-3141-3实体或复制品需根据2008年02号文件《SCP基金会中国分部关于跨分部项目及出境调查的指导意见》进行申请与操作。根据Group-18于1999年设置并公证的组内规章,参考、调用老挝人民民主主义共和国境内出土的SCP-CN-3141-3实体时,需直接向Site-CN-91考古学部或人类学部提交书面申请,批准后至Group-18设于万象的行政办公室提交申请,并在至少3名来自不同分部的成员监控下调用。原则上不跨境调用SCP-CN-3141-3实体,仅允许跨境调用复制品。
描述: SCP-CN-3141(原编号为SCP-████)系对一种针对语言的异常模因的指涉。SCP-CN-3141-1系对当前已知具备最突出的SCP-CN-3141效应的若干种异常语言的统称;SCP-CN-3141-2系对当前已知其他具备SCP-CN-3141效应的若干种异常语言的统称;SCP-CN-3141-1与SCP-CN-3141-2在部分文献中统称为SCP-CN-3141关联语言;SCP-CN-3141-3(原编号为SCP-████-1)系对一系列由SCP-CN-3141-1作为载体的异常文本的统称。
SCP-CN-3141系对一种针对语言的异常模因的指涉。当使用一种非SCP-CN-3141-1或SCP-CN-3141-2语言的社群与使用SCP-CN-3141-1或SCP-CN-3141-2发生主动或被动语言接触时2,SCP-CN-3141即会开始作用于该社群使用的语言变体,受影响语言变体会在一代至数十代之间发生部分变化。据第零反邪教军团与基金会1896-1921年于孟加拉与缅甸进行的23次实验,目前可归纳出以下变化阶段:| 阶段 | 受影响语言变体的变化 |
|---|---|
| 阶段1 | 受影响语言变体会逐渐失去标记语法一致的语法范畴3。本阶段若该模因作用在名词上,则倾向于使用名词的主格或呼格形式语法推平其他的格位形式4;本阶段若该模因作用在形容词上,则倾向于使用形容词的主格中性5或呼格中性形式语法推平其他的形式。本阶段若该模因作用在动词上,则倾向于使用动词的零形式推平其他的人称形式。本阶段时,动词的时、体、态、语气、示证等范畴并不会受到影响。 |
| 阶段2 | 本阶段时最为明显的特征是论元焦点的出现。一般来说,受影响的语言会倾向于利用冠词或指示词来标记成为焦点的论元,而焦点标记一般位于被标记的论元的后方;极少数情况下,受影响的语言会使用其他手段作为焦点论元标记。此外,本阶段的受影响语言变体会倾向于用态(aspect)来标记事件的进程,尽管可能仍有能产的时范畴,但时范畴的作用会逐渐减弱。此时受影响语言变体的母语者可能出现不符合语法的时态使用,但已经开始无法自主认知到这一点。 |
| 阶段3 | 本阶段若该模因作用在名词上,则倾向于使用名词的单数形式语法推平受影响语言变体固有的其他名词数形式。6;若该模因作用在形容词上,则倾向于使用形容词的单数形式语法推平受影响语言变体固有的其他形容词数形式。此外,本阶段时受影响语言变体会通过音位丢失与音位合并手段开始缩减基础词词根的音节数量。 |
| 阶段4 | 本阶段时受影响语言变体会完成语法范畴的“分析化”,即所有的语法范畴都倾向于用至少一个音节的独立词语标记。这可能是通过受影响语言变体所固有的具备实义的动词、名词、形容词语法化而来,也可能通过从与受影响语言变体相接触的SCP-CN-3141-1或SCP-CN-3141-2所具备的同义语法标记借贷而来,或直接由原受影响语言变体本身的语法标记转化而来。一般来说,若原语言变体具备较低的融合性,则本阶段倾向于使用原语言变体所固有的语素作为剩余语法范畴的标记;若原语言变体具备较高的融合性,则本阶段倾向于使用外源性语素作为剩余语法范畴的标记,而将原有的语法范畴标记使用零形式推平7。本阶段受影响语言变体会将几乎所有基础词缩减至1-2音节,并具备产生声调辨义的倾向8。 |
| 阶段5 | 本阶段一般是用时最长的阶段。本阶段受影响语言变体会缓慢地转化为真正的声调语言(50%以上的词汇具备声调辨义的可能性),具体时间似乎与受影响语言变体和SCP-CN-3141-1或SCP-CN-3141-2接触的深入程度(双语者比例)、方式(口语接触或文教接触)以及接触时间均有关系。进入本阶段后,即使移除受影响语言变体所接触的SCP-CN-3141-1或SCP-CN-3141-2,也仍然不会中止受影响语言变体所受到的模因影响9,直到受影响语言变体完全转化为声调语言。此外,一个值得注意的现象是,本阶段许多受影响的语言变体自发出现了利用缩词或缩写手段将语言内部的高级词汇缩短至1-2音节10。11 |
| 阶段6 | 若在转化为声调语言后,受影响语言变体仍与SCP-CN-3141-1保持接触,则受影响语言变体即会开始借贷SCP-CN-3141-1的词汇。一般来说,受影响语言变体往往会最先借贷其所接触SCP-CN-3141-1里的宗教、文化词汇,次一级为状貌词、量词等日常生活中次常用的词汇,最后才会借贷日常生活中的基础词汇。12 在从与其接触的SCP-CN-3141-1处借词时,受影响语言变体的音系最终会真包含于SCP-CN-3141-1的音系。 |
| 阶段7 | SCP-CN-3141模因影响的最终阶段是将受影响语言变体完全转化为与SCP-CN-3141-1诸语言具备高度亲缘关系的语言。13 |
抵达阶段3及后续阶段的语言变体可视为SCP-CN-3141-2,但直到阶段5时,受影响语言变体才会产生较为微弱的SCP-CN-3141效应,与现有记录在册的SCP-CN-3141-2类似;抵达阶段7的语言变体可视为SCP-CN-3141-1,此时受影响变体会表现出较为强烈的SCP-CN-3141效应。
受到SCP-CN-3141影响的语言变体如果尚未抵达阶段2,则在脱离SCP-CN-3141效应源的前提下,该语言变体的使用者可通过记忆清除逆转SCP-CN-3141效应的影响;抵达阶段2的使用者无法通过短期记忆清除逆转SCP-CN-3141效应的影响;抵达阶段3及后续阶段的使用者除非完全破坏语言能力,否则无法通过任何记忆清除手段逆转SCP-CN-3141效应的影响。
在与SCP-CN-3141-1或SCP-CN-3141-2接触的过程中,不同的独立实验出现了完全不同的演替速率,目前仍不清楚这些演替速率与何种因素相关。
1975年5月15日更新: 1969-1972年于泰国与柬埔寨进行的12次实验显示,同一语言的不同变体在分别与SCP-CN-3141-1与SCP-CN-3141-2接触时,受到SCP-CN-3141效应影响的强度有所区别,期望演替终末时间也有较大区别。仅与SCP-CN-3141-2接触的受影响语言变体达到阶段6的期望演替时间显著高于仅与SCP-CN-3141-1接触的受影响语言变体或同时与SCP-CN-3141-1与SCP-CN-3141-2接触的受影响语言变体,而仅与SCP-CN-3141-1接触的受影响语言变体或同时与SCP-CN-3141-1与SCP-CN-3141-2接触的受影响语言变体的期望终末演替时间无明显差异。仅与SCP-CN-3141-2接触的受影响语言变体演替至阶段6即宣告中止,无法演替至阶段7。
1981年3月更新: 对SCP-CN-3141-3的相关实验显示,只需使被影响对象持续视觉或听觉暴露于SCP-CN-3141-3文本下,即可对其产生强烈的SCP-CN-3141效应。以10个音节的标准SCP-CN-3141-3文本而言,D级人员实验显示其暴露期望终末语言演替时间一般在5日左右;SCP-CN-3141-3文本的音节长度14与暴露期望终末语言演替时间呈负相关;目前仍不清楚二者的具体数学关系。
1987年12月更新: Site-CN-91于1979-1985年主持进行的42次实验显示,受影响语言变体受SCP-CN-3141影响的速率与多种因素相关,主要包括受影响语言变体自身的多种语言类型参项15、接触时间长度、受影响语言变体社群内多语者的比例以及与受影响语言变体直接接触的孤立SCP-CN-3141-1或SCP-CN-3141-2社群的规模。其中与受影响语言变体直接接触的孤立SCP-CN-3141-1或SCP-CN-3141-2社群的规模是很突出的影响因素。孤立SCP-CN-3141-1或SCP-CN-3141-2社群的规模与受影响语言变体的期望演替终末时间呈明显正相关,因而可推出孤立SCP-CN-3141-1或SCP-CN-3141-2社群的规模与其显示出的SCP-CN-3141效应呈负相关。
1993年7月更新: 对SCP-CN-3141-1-3216的研究可知,抵达阶段7的受影响语言变体使用人群在脱离SCP-CN-3141-1影响并与数量极大的SCP-CN-3141-2社群进行深入接触后,有一定概率逆转SCP-CN-3141效应影响以返回阶段6;目前仍不清楚抵达阶段5-7的语言变体能否在大量未受SCP-CN-3141效应的语言影响下逆转至阶段2以前的状态。
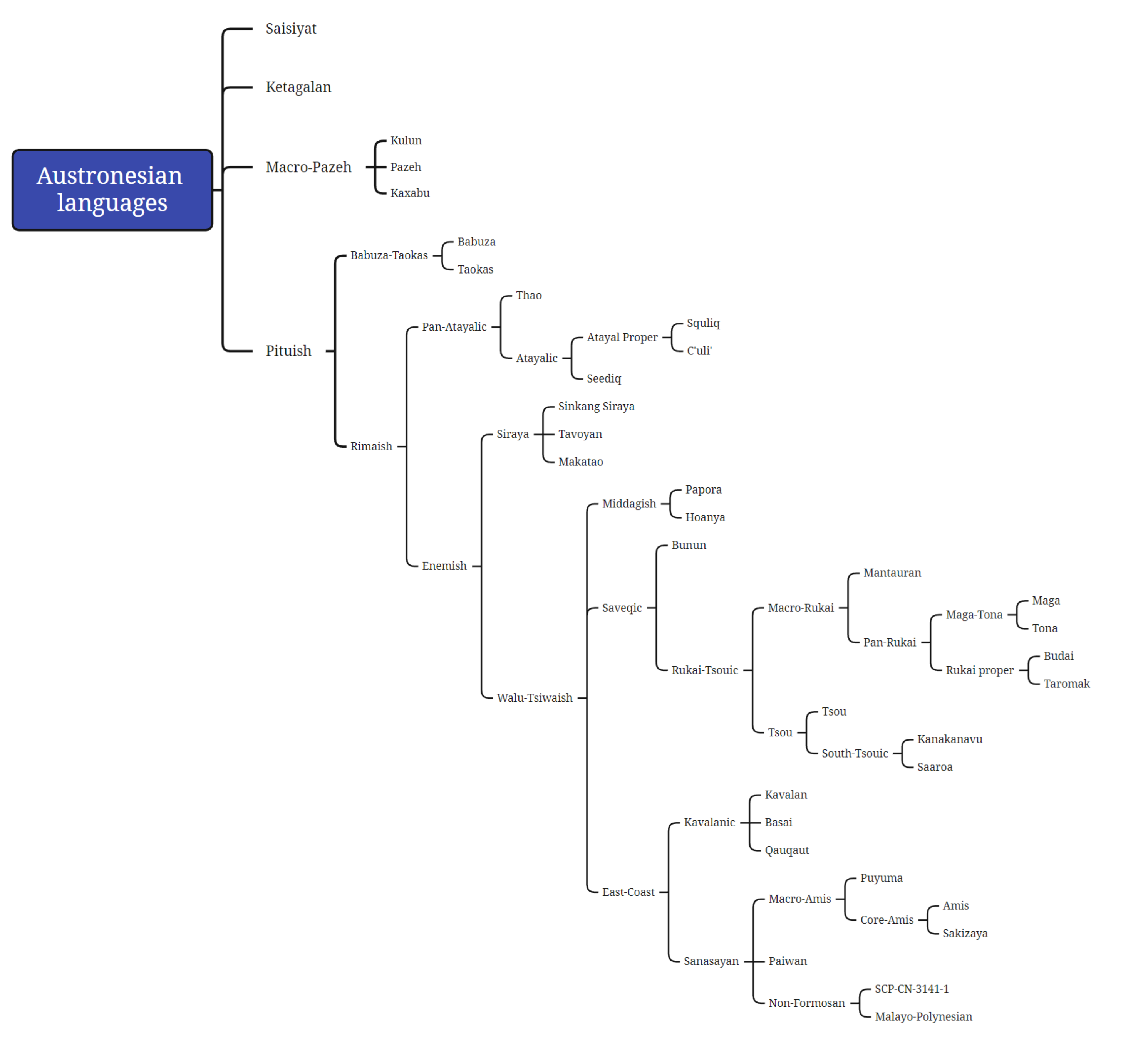
SCP-CN-3141-1在南岛语系内的位置
SCP-CN-3141-1系一系列彼此有词汇、语法亲缘关系且表现出强烈SCP-CN-3141模因性质的语言的统称。SCP-CN-3141-1(当前被更细致编号为SCP-CN-3141-1-1至SCP-CN-3141-1-92)广泛分布于中国西南部、越南北部、老挝、泰国与缅甸东部、缅甸北部,历史上还在印度东北部等地有一定分布。
SCP-CN-3141-1内部可进一步根据亲疏关系分为四个分支,分别编号为SCP-CN-3141-1-A至SCP-CN-3141-1-D17,其中SCP-CN-3141-1-A分布得最广,分布于中国、越南、老挝、泰国、缅甸等国;SCP-CN-3141-1-B分布于中国、老挝、越南;SCP-CN-3141-1-C仅分布于中国;SCP-CN-3141-1-D分布于中国、越南境内。
SCP-CN-3141-1具备一定的亲缘关系,一般认为SCP-CN-3141-1整体构成一个独立语族或语群。已确定SCP-CN-3141-1为单系群。目前仍未发现不具备SCP-CN-3141模因影响的SCP-CN-3141-1近缘亲源语言。18SCP-CN-3141-1已被证明与南岛语系的语言有近缘发生学关系19。
当前发现的所有SCP-CN-3141-1实体均为分析语,具备可辨义声调,高度依赖语序标记论元语法意义,且缺乏任何形式的格、时、人称标记。除部分SCP-CN-3141-1-D变体外,目前所有的SCP-CN-3141-1均以单音节词根为绝对主流,且不存在内屈折构词20。由于几乎所有的SCP-CN-3141-1实体均可以发现不与南岛语共享的词汇,考虑到实验证明,SCP-CN-3141模因效应影响阶段721,故而可认为现存SCP-CN-3141-1实体均系观察外受SCP-CN-3141效应影响至阶段7的无异常语言变体。目前没有存在过无底层SCP-CN-3141-1实体的直接证据。22
SCP-CN-3141-1与南岛语的词汇比较示例23
| 赛夏语24 | 噶哈巫语25 | 赛德克语26 | 西拉雅语27 | 邹语28 | 噶玛兰语29 | 阿美语30 | 排湾语31 | SCP-3141-1-132 | SCP-3141-1-2733 | SCP-3141-1-7234 | SCP-3141-1-8035 | 他加禄语36 | 马来语37 | 德顿语38 | 萨摩亚语39 | ||||||||||||||||
|---|---|---|---|---|---|---|---|---|---|---|---|---|---|---|---|---|---|---|---|---|---|---|---|---|---|---|---|---|---|---|---|
| 语音 | 释义 | 语音 | 释义 | 语音 | 释义 | 语音 | 释义 | 语音 | 释义 | 语音 | 释义 | 语音 | 释义 | 语音 | 释义 | 语音 | 释义 | 语音 | 释义 | 语音 | 释义 | 语音 | 释义 | 语音 | 释义 | 语音 | 释义 | 语音 | 释义 | 语音 | 释义 |
| tonoʔ | 脑 | tunu | 头,脑,脑髓,鼻涕 | tunux | 头 | *voŋo | 头 | pino | 脸,腮 | punuq | 癞痢头 | ponoʔ | 脑 | punuq | 脑 | n̥aB | 脸 | ʔnaB1 | 脸 | - | - | m̩˨˧ | 脸 | - | - | - | - | - | - | - | - |
| ʔalak | 婴儿 | ali | 孙子,后代 | laqi | 儿童 | *alak | 孩子 | ŋhoʔɯ | 怀胎 | baqi | 孙子 | sona | 孙子 | aɮak | 孩子 | luːkD | 孩子,儿子 | laːkD2 | 儿子 | ɬɯːəkD1L | 儿子,孩子 | li˨˧ɕua˦˦ | 儿子 | anak | 孩子 | anak | 孩子 | oan | 孩子,儿子 | - | - |
| - | - | - | - | - | - | - | - | - | - | - | - | - | - | ɮimaȶek | 水蛭 | daːkD | 蚂蟥 | - | - | tʰeːk | 旱蚂蟥 | qɑ̆tji˨˧ | 水蛭 | limatek | 蚂蝗 | lintah | 蚂蝗 | matak | 水蛭 | namu | 蚊子 |
| ralom | 水 | dalum | 水 | - | - | *salom | 水 | tʃumu | 水 | zanum | 水 | nanom | 水 | zaɮum | 水 | naːmB | 水 | namB2 | 水 | nomB | 水 | - | - | -40 | - | - | - | - | - | lanu | 用淡水洗 |
| - | - | - | - | - | - | *fɔwrel | 月亮 | fəohɯ | 月亮 | buran | 月亮,月份 | folad | 月亮,月份 | - | - | ɗɯənA | 月亮 | njenA2 | 月亮 | ȵaːnA1 | 月亮 | m̩tʰjo˨˧ | 月亮 | buan | 月亮,月份 | bulan | 月亮,月份 | fulan | 月亮,(阴历)月份 | pula | 明亮 |
| - | - | asaj | 肝脏 | - | - | - | - | -41 | - | - | - | ʔataj | 肝脏 | qatsaj | 肝脏 | dʑaiA | 心 | haːiB2 | 肠子 | ɣaːiB | 肠子 | cɛ˨˩ | 肠子 | ataj | 肝脏,足弓 | hati | 心,核心 | aten | 肝脏 | ate | 肝脏 |
SCP-CN-3141-1(红色标示)与SCP-CN-3141-2(橙色标示)推定分布图(2000AD)。灰色示有争议是否归属SCP-CN-3141-1/-2的语言分布,粉色示SCP-CN-3141-1/-2的推定历史分布(部分)。
SCP-CN-3141-2系一系列受SCP-CN-3141模因效应影响的语言。目前已识别并确认了共███个SCP-CN-3141-2实体42。目前记录在案的SCP-CN-3141-2实体分属汉藏语系、南亚语系、苗瑶语系、南岛语系及印欧语系43。
与SCP-CN-3141-1类似。现存的所有SCP-CN-3141-2实体均是分析语,缺乏时、格、人称标记,高度依赖语序标记论元语法意义,且具备声调,以单音节词根为主流词根44。目前已确定SCP-CN-3141-2的近缘语言或下位语言有可能并不具备SCP-CN-3141模因性质45。一些学者猜想,在不再与SCP-CN-3141-1深入接触后,SCP-CN-3141-2实体可能长期保持SCP-CN-3141模因性质,也存在失去SCP-CN-3141模因性质的实体。
对现存SCP-CN-3141-2实体进行语言史梳理时,可发现许多SCP-CN-3141-2实体都并未与SCP-CN-3141-1深入接触过,而是与其他SCP-CN-3141-2实体深入接触并表现出SCP-CN-3141异常性质。当前已确认,除20个SCP-CN-3141-2实体系直接与SCP-CN-3141-1实体接触而表现出SCP-CN-3141性质外46,其他SCP-CN-3141-2实体均可归纳入三个次生簇中,分别编号为SCP-CN-3141-2-α,SCP-CN-3141-2-β,SCP-CN-3141-2-γ47。同一次生簇内的语言均直接或间接受到某一特定语言的影响或分化自该特定语言,这三种特定语言分别编号为SCP-CN-3141-2-Α,SCP-CN-3141-2-Β,SCP-CN-3141-2-Γ。据测算,SCP-CN-3141-2-Α,SCP-CN-3141-2-Β,SCP-CN-3141-2-Γ与SCP-CN-3141-1深入接触的时间分别约为BP48 1750±50,BP 1000±50,BP 600±50。
暂不清楚历史上是否存在其他已消亡SCP-CN-3141-2次生簇。
SCP-CN-3141-3系一段具备极强SCP-CN-3141异常效应的文献片段。SCP-CN-3141-3可分为出土文献(被编号为SCP-CN-3141-3-1)与口传文献(SCP-CN-3141-3-2)两类。当前发现的几乎所有SCP-CN-3141-3实体均为残篇,但未来仍有发现较为完整的SCP-CN-3141-3实体的可能性。学术研究上有时会将假设中的SCP-CN-3141-3完篇称作SCP-CN-3141-3-3,但并无直接证据证明SCP-CN-3141-3-3存在。
SCP-CN-3141-3在利用任何一种SCP-CN-3141-1实体转述时均可表现出强烈的SCP-CN-3141异常效应,使用包括SCP-CN-3141-2在内的其他语言转述时,不会表现出SCP-CN-3141异常效应。使用SCP-CN-3141-1的书面形式49转述中,异常效应之有无不受SCP-CN-3141-1实体采用的文字影响。50SCP-CN-3141-3的模因影响与被影响对象能否识读SCP-CN-3141-3文本无关。
截短实验显示,SCP-CN-3141-3实体片段在降低到10个音节以下时,其表现出的模因危害即会大幅减弱,但仍能检测到;若在义群内部截断,使SCP-CN-3141-3实体片段不成句,则其表现出的模因危害亦会大幅减弱,亦具备一定检测可能性。当前已采集的SCP-CN-3141-3-2大多为10个音节以下,推测可能与历史上的人为反制措施相关。
SCP-CN-3141-3-2实体首次由中央研究院史语所███研究员1933年于广西省上思县迁隆乡51采集(详见附录5),后由基金会特工接收;SCP-CN-3141-3-1实体首次于1968年发现于江苏省宜兴县江下园遗址(遗址同层C14测年约2210±30BCE),后调配Site-CN-91管辖(详见附录3)。SCP-CN-3141-3实体的产生及扩散假说可参考附录2。
已采集的SCP-CN-3141-3-2片段大多被嵌在具备一定宗教性质的民歌中,作为向某一特定神祇52的祷祝词。出土SCP-CN-3141-3-1片段大多为零星文字,混杂于当地常见的吉祥语中;少数见于长篇材料,这些材料大多亦具备一定宗教性质。故SCP-CN-3141-3片段最早可能即具备一定宗教性质。目前已释读的长篇材料中,大多提及“西方的蛇”一实体,尚无直接证据支持该实体为客观存在异常实体的可能性。
SCP-CN-3141-3在SCP-CN-3141-1的形成与发展过程中可能有着重要的作用。由于使用SCP-CN-3141-2或其他语言复述SCP-CN-3141-3时不会表现出异常性质,故而具备异常性质的SCP-CN-3141-3片段本身即可标识SCP-CN-3141-1的历史分布范围;但需要注意的是,因历史上曾受大规模反制措施(详见附录CN-3141-4),SCP-CN-3141-3的出土及传世分布范围在较为晚近的时代恒定小于SCP-CN-3141-1的分布范围,加之仍有潜在未出土的SCP-CN-3141-3实体存在可能性,不能断定当前无SCP-CN-3141-3出土的地区历史上无SCP-CN-3141-1分布。
附录CN-3141-1: SCP-CN-3141的发现及研究史
作为一种以模因性质为主要异常性质的异常,在长期缺乏模因异常确认手段的古代东亚,SCP-CN-3141往往会被误认为是SCP-CN-3141-1使用人群与SCP-CN-3141-3本身自带的异常性质。长期以来,包括异学会与阴阳寮等多个传统东亚地区的异常相关组织都对SCP-CN-3141-1使用人群的异常性质有一定认识。异学会至迟至公元5世纪之前已经发现了SCP-CN-3141-1使用人群所具备的强大同化性质,而至迟至16世纪,阴阳寮亦开始对SCP-CN-3141-1使用人群的异常性质有一定认知53。在异学会的记录中,往往会将SCP-CN-3141-1使用人群统称为“蛮”、“越”、“夷獠”、“犵狫”、“夷”等,并对SCP-CN-3141-3有多个不同源流的蔑称;而阴阳寮文献中则将SCP-CN-3141-1使用人群统称为“百越もろこし”,阴阳寮文献对SCP-CN-3141-3并无较为清晰的认识。
最早对SCP-CN-3141-1使用人群展开研究的基金会前体组织为中华异学会。作为较早被异学会所发现的异常,异学会推测早至公元5世纪之前即已开始对SCP-CN-3141-1使用人群展开研究,并至迟到5-7世纪时对SCP-CN-3141-1的扩散实施了反制措施。随后又在10-14世纪时对SCP-CN-3141-1的扩散与SCP-CN-3141-3的扩散实施了多次反制措施,推断SCP-CN-3141-3的衰落与中华异学会及其他相关组织的影响直接相关(详见附录CN-3141-2)。
1826年,英国与缅甸贡榜王朝签署《杨达坡条约》,第一次英缅战争结束,缅甸在若开山脉以西、以北的属地与属国均被割让给英国,并入英属印度。第零反邪教军团成立后,其孟加拉军以孟加拉为据点,于19世纪50年代开始对当时英属东印度公司境内的“土著异常”(Native Anomalies/مقامی ناہنجاری)54进行排查、归总与分类。第零反邪教军团在1865年左右意识到了当时分布在英属印度阿萨姆地区的SCP-CN-3141-1-2355所拥有的异常同化性质。1860年的数份材料中指出当时第零反邪教军团高层认为SCP-CN-3141-1社群的同化效应会随社群增长而增长,并指出存在SCP-CN-3141-1最终扩张到“造成不可收拾的局面”之可能性56。1875年,第零反邪教军团首次报道了加尔各答与西隆等地存在的与SCP-CN-3141-1性质类似的语言社群57,这被认为是基金会前体组织及相关组织首次对SCP-CN-3141-2的报告。
稍迟于第零反邪教军团,1866年法国探险家埃内斯特·杜达尔·德·拉格雷(Ernest Doudart de Lagrée)开始对中南半岛及云南地区展开探险时,随行的未具名黑庄园特工58在《一名绅士在湄公河的探险日记》(Journal d'aventure d'un gentleman sur la Tonlétume59,Imprimerie de la Mission à Tân Định, 1884)中记录了在Yang-lin60听到的“摆夷鬼”(Paï-quai, Paï-i-quai, el Spectre du Païs)传说61,并指出了这可能是一个未知的已消亡异常在当地口传传说中留下的痕迹。1885年黑庄园在整理从拾宋早再地区62获取的史书时亦提出了SCP-CN-3141-1存在的异常性质,并指出了SCP-CN-3141-3的潜在存在可能性63。后续黑庄园在中南半岛及云南、广西等地区的活动中也对收集SCP-CN-3141-3表现出了一定的兴趣。
19世纪70年代起,在对SCP-CN-3141-1扩张的恐惧压力下,第零反邪教军团对当时英属印度境内的SCP-CN-3141-1与SCP-CN-3141-2人群展开了多次未公开实验与未公开大规模处决。直到1900年基金会成立后,此类违反基金会章程的实验宣告停止。1903年基金会对跨前体组织异常项目进行归总与合并时,将第零反邪教军团方、黑庄园方、异学会方及阴阳寮方对SCP-CN-3141的文档合并成同一个项目(后于1905年命名为SCP-████)。Dr. Henri du Pont(1882-1916)于1916年首次指出SCP-CN-3141本质是一种依托于模因的异常性质,并首次分开了SCP-CN-3141-1与SCP-CN-3141-264。Du Pont认为SCP-CN-3141效应是SCP-CN-3141-1的固有性质,而SCP-CN-3141-2则是SCP-CN-3141效应次生影响的无异常语言65。Du Pont延续了第零反邪教军团对SCP-CN-3141-1的观点,认为如果不加以干涉,SCP-CN-3141-1最终会扩大到基金会无法干涉的程度。Du Pont的观点对20世纪基金会对SCP-CN-3141的认知造成了巨大的影响,尽管Wong(1921)在这一时期根据异学会档案整理提出SCP-CN-3141的异常模因效应可能并没有传统认为的强烈,且可能受其他因素影响,但由于缺乏实验数据证明,这一假说并未受到当时基金会的重视。
1933年,中央研究院历史语言研究所的███研究员在广西省上思县迁隆峒采集到已知最早确定发现66的SCP-CN-3141-3实体(无题,现编号为001号SCP-CN-3141-3-2实体),证实了SCP-CN-3141-3的存在,该实体后被基金会采集(参见附录CN-3141-5)。二战结束后,基金会曾在1945-1950年期间在中英法三国交界处展开了12次联合科考行动67。随着1950年前后冷战落幕与东南亚去殖民化,基金会在中国大陆及中南半岛地区的影响力大幅收缩,对SCP-CN-3141的研究趋于停滞。
1968年,宜兴县于横山水库建设时发现了江下园遗址(遗址中层遗存2210±30BCE),并首次出土了非SCP-CN-3141-1使用地区发现的SCP-CN-3141-3-1文本。由于未及时上报以及横山水库建设工程的社会动员性,这次文本的出土造成了严重的收容突破事件(后编号为事件CN-3141-α)。Site-CN-91随后以████████大学身份介入,并在回收了相关SCP-CN-3141-3-1文本后对相关人员进行了采访后统一接受了记忆删除。在江下园遗址发现前,学界往往认为SCP-CN-3141-1与SCP-CN-3141-3起源于华南68、云南69、中老越交界处70或笼统的“中国南方”71;江下园遗址于华东发现并由Site-CN-91于1972年基金会人类学年会上发表后,立刻引起了海内外的广泛关注。随后1970-1979年华东各地水利工程建设时又陆续发现了9处出土了SCP-CN-3141-3实体的遗址,年代从公元前22世纪至公元8世纪均有分布,充分说明了SCP-CN-3141-1实体在华东地区曾经有深入且长期的分布。
1972年“乒乓外交”后,基金会中国分部与本部重新建立联系、互通信息并重新划定职权,关于SCP-CN-3141项目的归属权问题也提上了台面。1972~1974年、1976~1977年、1978~1979年基金会内部曾三次讨论关于SCP-CN-3141项目的归属权问题,最终于1979年正式确定SCP-CN-3141项目归属中国分部管理。
1995年,美越关系正常化,越南社会主义共和国境内所采集原属基金会直辖的项目、异常物品及文档在1996年被全数划归基金会越南分部,由于早期SCP-CN-3141研究相关文档大多为在南圻地区写就或出版的法语文档,加之由于国际形势,自1991年后基金会内部本就掀起了关于跨分部项目归属权问题的讨论,SCP-CN-3141项目也作为跨部项目被纳入了这一讨论中。这一争议直到1999年《远东地区异常考古遗址及出土物的归属权协议》在新加坡签署时才最终结束。2002年基金会中国分部、基金会泰国分部及基金会越南分部相关代表在柬埔寨金边确认了关于SCP-CN-3141项目的归属权的细则及达成了特殊收容措施的统一。当前SCP-CN-3141项目在基金会中国分部、基金会越南分部、基金会泰国分部及基金会总部均有同指称异号项目组,此外还有驻老挝万象的国际研究组Group-12;除上述五组外,基金会在法国、德国、日本、俄罗斯等国的分支机构也收藏有零散的外围相关文档。
1980年,基金会外学术界首次报道了有段石锛在华东与台湾地区的分布与扩张,进而指出今天的SCP-CN-3141-1使用人群与华东地区新石器时代以来的考古学文化的联系。基金会语言学家也于20世纪80年代下半叶指出华东地区地名中的SCP-CN-3141底层72,进而借此提出了SCP-CN-3141-1的华东起源说。至1990年代以后,随着中国大陆各地陆续开始推行生产建设与基础设施建设,陆续出土大量SCP-CN-3141-3实体,对此假说有一定支持作用。
除考古证据外,学界很早便开始试图用语言证据来解释SCP-CN-3141及SCP-CN-3141-1的来源。早在1878年,Eisenberg即通过类型学比较,将SCP-CN-3141-173归入同一个大语系,试图从语言证据上解释SCP-CN-3141-1的起源,并认为SCP-CN-3141-1是一个起源于东南亚的独立语系74。Eisenberg的推论及证明过程由于时代及地域限制相对粗放并大量倚靠类型学结论,未对词汇、语法及异常效应方面进行考量。进入20世纪后,随着学界对SCP-CN-3141的认知加深,F. Lee于1933年提出SCP-CN-3141-1实质上是一种高度特化的汉藏语系语言75;后Kobayashi(1972)、Chakraphrachao(1999,2006)及Vevin(2003)分别提出SCP-CN-3141-1从属于南亚语系、苗瑶语系及日琉语系的假说。此外Vaiz(1977)与Daengz(2019)等学者认为SCP-CN-3141-1是一个独立起源于东亚或东南亚的语系。
早在1903年,Roland Kaszczyc即提出了SCP-CN-3141-1是一种在未知影响76下特化的南岛语的猜想,并指出SCP-CN-3141-1与马来语等东南亚海岛南岛语在基础词汇上有大量共享,并藉此提出了SCP-CN-3141-1的海岛东南亚起源猜想77。这一观点随后也在1942年被P. Benedict提出。到20世纪末,基金会内外的多名语言学家均对SCP-CN-3141-1的南岛语起源做过相关横向比较研究,从多个角度确认了这一假说的可能性。21世纪以来,在跨分部合作研究的大前提下,随着意外发现的SCP-CN-3141-3实体越来越多,SCP-CN-3141-3产生及发展的脉络也进而清晰起来,SCP-CN-3141-1本质为一类起源于华东地区的特异南岛语系语言的假说在学界造成的影响越来越大。78但另一方面,随着分子人类学的发展,这一假说并未被分子人类学证据证实,Pae(2017)指出这可能是因为现存的SCP-CN-3141-1均为在SCP-CN-3141效应下从其他语言转化而来,而原生的与南岛语民族在基因层面上同源的SCP-CN-3141-1人群如今已经换用其他语言。
附录CN-3141-2: 从新石器时代以来SCP-CN-3141-3的出土看SCP-CN-3141-1人群的发展与扩散79
SCP-CN-3141-3(旧称“妖经”、“妈嚥经”80)是新石器时代以来华东至华南地区流传的一段异常文本,具备极强的模因性质。自1933年首次发现口传SCP-CN-3141-3文本、1968年首次发现出土SCP-CN-3141-3文本以来,截至2015年,已于935处考古遗址81发现35027件具备一定SCP-CN-3141模因效应的文本82,共识别出752段互不相同的SCP-CN-3141-3文本,其中已破译329段;此外还于7处聚落采集并回收了共计12段SCP-CN-3141-3文本,已全部破译。
为方便论述,除特别指明,本文内的C14测年均指同一墓圹、房屋遗址或灰坑内部出土的其他有机质文物的C14测年数据。
SCP-CN-3141-3的发展阶段
起源阶段(2500BCE-2000BCE)
目前所发现的时代最早的出土有SCP-CN-3141-3-1文本的考古遗址为1993发现的浙江德清独昌山遗址(中层遗存2540±20BCE)83,属良渚文化中期,出土有刻有SCP-CN-3141-3文本的陶器一枚,尚未破译。关于SCP-CN-3141-3的具体起源至今未知。Nakamori(2007)认为SCP-CN-3141-3在描述东亚古代异常民族时指出,至2500BCE前后,华北地区的异常文明84崛起,并打断了良渚文化中期的发展,使其演替为钱山漾类型;同一时期良渚文化的玉器制作工艺等技术开始在华北地区的中下层墓葬中出现。这表明SCP-CN-3141-3可能起源于良渚文化中晚期,系针对异常文明压力时的反制措施85。86
SCP-CN-3141-3的出土分布(2500BCE-2000BCE),红色示江下园遗址(2210±30BCE),蓝色示独昌山遗址(2540±20BCE)。
至约2200BCE前后,良渚文化演替进入钱山漾类型。而这一时期SCP-CN-3141-3开始零星在太湖平原、杭州湾沿岸及宁镇平原出现,出土考古文化类型包括良渚文化、广富林文化87、点将台文化等。目前最早发现的出土有SCP-CN-3141-3文档的遗址江苏宜兴江下园遗址亦属于该时期遗址,C14测年约2210±30BCE。江下园遗址也一般被认为是钱山漾类型时期出土SCP-CN-3141-3的代表性遗址,其属于良渚文化晚期钱山漾类型遗址88,出土有刻有SCP-CN-3141-3文本的骨器一枚、玉器一枚、陶器3枚,均尚未破译。
第一次大扩张(新石器时代晚期大扩张,2000BCE-1000BCE)
SCP-CN-3141-3在新石器时代晚期迎来第一次大扩张,或称新BCE石器时代晚期大扩张89。新石器时代晚期大扩张的时间一般认为是2000BCE-1200BCE,亦有学者将其下限放宽到1000BCE90,本文从后说。由于这一时期较长,本文将这一时期分为第一次大扩张前期(2000BCE-1600BCE)、第一次大扩张盛期(1600BCE-1400BCE)、第一次大扩张晚期(1400BCE-1200BCE)、第一次大扩张末期(1200BCE-1000BCE)。
SCP-CN-3141-3的出土分布(2000BCE-1500BCE)。
第一次大扩张前期(2000BCE-1600BCE)
至2000BCE前后,太湖平原地区马桥文化兴起,取代了之前的广富林文化与良渚文化。尽管从考古上来看,马桥文化似乎相较于之前的良渚文化有一定的崩溃迹象,器物形制、玉器加工技艺等均存在一定倒退;但从2000BCE至1600BCE的第一次大扩张前期,江浙地区出土的SCP-CN-3141-3长度与密度都有明显的增加91。
这一时期另一个较明显的特征是,SCP-CN-3141-3开始在更北的地区出土。例如1991年出土SCP-CN-3141-3的江苏盱眙西山嘴遗址(1950±30BCE)、2003年出土SCP-CN-3141-3的江苏连云港凤凰咀遗址(1970±20BCE)均出现在较之起源阶段地域分布远远更靠北的地区。至1800BCE前后,SCP-CN-3141-3开始出现于岳石文化分布地区。2013年出土SCP-CN-3141-3文本的山东沂南司马店遗址即为其中的典型代表。司马店遗址属岳石文化早期遗址,出土SCP-CN-3141-3文本三段,均为骨器刻文,C14定年约为1780±10BCE92。这些遗址的发现及相应出土的SCP-CN-3141-3均说明SCP-CN-3141-3在这一时期有明显的北传倾向。
除了北传外,这一时期的SCP-CN-3141-3也在浙东、浙南地区乃至江西、皖中南地区多次出土。较为突出的出土遗址包括浙江缙云西岭头遗址(1720±50BCE,1998年发现,属好川文化,出土玉器3枚,合计刻有6段相互独立的SCP-CN-3141-3文本,均未破译)、浙江义乌前洪遗址(1770±60BCE,1991年发现,属好川文化,出土骨器15枚,合计刻有20段相互独立的SCP-CN-3141-3文本,均未破译)、安徽舒城中畈墩遗址(1650±30BCE,1985年发现,属斗鸡台文化,出土骨器1枚,合计2段相互独立的SCP-CN-3141-3文本,均未破译)以及江西余干药铺遗址(同墓圹出土其他人骨遗存定年约1770±25BCE,2016年发现,属樊城堆文化到吴城文化的过渡期,出土人骨1枚,刻有1段相互独立的SCP-CN-3141-3文本93)等。
第一次大扩张盛期(1600BCE-1400BCE)
SCP-CN-3141-3的出土分布(1500BCE-1200BCE)。
至1500BCE前后,第一次大扩张达到顶峰,这一时期SCP-CN-3141-3文本的出土呈现了非常明显的多中心扩张模式。本文将这一时期的SCP-CN-3141-3类型与发展划为四个区域来讨论。
甲区涵盖太湖平原地区与宁镇山区,由于这一地区几乎没有对外扩张的空间,故而这一地区在第一次大扩张盛期的主要特征是SCP-CN-3141-3文本的普及与加长,在考古上的表现即是SCP-CN-3141-3出土数量和同遗址文本数量都大大增加。其中江苏昆山南杨遗址(1520±50BCE,2004年发现,属马桥文化,出土玉器1枚,刻有1段独立的SCP-CN-3141-3文本)出土了目前出土单件最长的SCP-CN-3141-3文本,达1851可辨识字符94。另一个值得注意的SCP-CN-3141-3出土遗址为安徽和县竹家王遗址(1490±50BCE,1979年发现,属湖熟文化,出土甲骨15枚,刻有20段独立的SCP-CN-3141-3文本),该遗址为目前发现最早的将SCP-CN-3141-3与骨卜相融合的遗址。这也是最早完全确认SCP-CN-3141-3作为宗教文本性质的遗址95。
乙区以胶东与沂沭地区为扩散中心,兼向鲁北与河北东南部扩散。除类似于甲区的SCP-CN-3141-3文本的普及与加长外,这一地区较为突出的特征是在许多具备二里岗文化96特征的聚落遗址中也出土了SCP-CN-3141-3文本97。例如河北曲周赵庄遗址(1520±20BCE,2015年发现,属岳石文化,出土陶器1枚,刻有1份独立的SCP-CN-3141-3文本),该遗址的中心房屋遗址有杀婴奠基、杀人奠基等较为典型的二里岗文化奠基习俗,是具备二里岗文化特征聚落遗址中出土SCP-CN-3141-3文本的典型遗址之一98。山东长岛穷人顶遗址(1420±30BCE、1370±10BCE、970±10BCE,1992年发现,属岳石文化,出土骨器3枚,刻有3份独立的SCP-CN-3141-3文本。)99为纬度最高出土SCP-CN-3141-3文本的聚落遗址。
丙区以淮河中游与泰山南麓为扩散中心,向淮河平原扩散。这一地区出土的SCP-CN-3141-3文本在1500BCE后大量出现,且由于这一地区固有的骨卜传统,故而这一地区出土的SCP-CN-3141-3文本主要出现在卜骨上。其中出土卜骨最多的为河南宁陵王大庄遗址(首见卜骨测年为1420±30BCE,2002年发现,属二里岗文化,共发现卜骨121片,共计152段相互独立的SCP-CN-3141-3文档)100。此外,丙区的许多聚落遗址都一直沿用到了1000BCE前后,随着1000BCE左右华北平原重建秩序而被瓦解。
丁区从浙南延伸开去,分布得最为稀散,一般认为以浙闽赣三省交界一带为扩散中心。这一地区这一时期出土的SCP-CN-3141-3文本大多延续第一次大扩张前期该地区出土文本的质量,但在地域上大大外延。这一时期丁区出土的SCP-CN-3141-3文本分布可见明显地向长江中游(如湖北黄陂寨上湾遗址,1440±20BCE,1994年发现,属二里岗文化盘龙城类型,出土铜器1件,记录有1份相互独立的SCP-CN-3141-3文档)、赣江上游(如江西赣州木梓坑遗址,1470±10BCE,1985年发现,属石峡文化遗址,出土骨器1枚,刻有相互独立的SCP-CN-3141-3文档1份)与闽江流域(如福建古田槐门遗址,1420±10BCE,遗址下层属黄瓜山文化,上层属黄土仑文化,出土陶片1枚,刻有相互独立的SCP-CN-3141-3文档1份101)扩散的特征。
第一次大扩张晚期(1400BCE-1200BCE)
至1400BCE之后,上述第一次大扩张盛期的各地理分区向外扩张的趋势均不再明显102。而是转向区内加密。由于这一时期的大部分遗址均直接承续自第一次大扩张盛期即已定居人类的聚落遗址,故而许多遗址呈现出于1500BCE前后开始出现SCP-CN-3141-3文本103,并在1400BCE后出土SCP-CN-3141-3文本长度与数量都大大加大的趋势。这一时期随着社会生产力的发展,SCP-CN-3141-3的载体与书写材质也发生了较大的变化。这一时期传统上认为的代表性遗址为浙江新昌塔岭脚遗址(1350±25BCE,1989年发现,属马桥文化,共出土原始青瓷13件,共计15份相互独立的SCP-CN-3141-3文档),塔岭脚遗址是目前出土最早以釉面彩为书写材质的SCP-CN-3141-3的出土地。
但第一次大扩张晚期SCP-CN-3141-3并非完全没有扩张行为。这一时期,SCP-CN-3141-3开始在珠江流域出土。较具代表性的遗址为广东始兴大塘面遗址(1325±25BCE,1997年发现,出土陶器残片10枚,记录有互相独立的SCP-CN-3141-3文档共10份。)104。
第一次大扩张末期(1200BCE-1000BCE)
SCP-CN-3141-3的出土分布(1200BCE-1000BCE)。
至1200BCE殷墟文化105兴起后,SCP-CN-3141-3的分布有一次小型的扩张106。这一时期一个较为突出的特征是,随着殷墟文化重新对下七垣文化107故地进行经略以防御更北方的张家园上层文化时,这一时期在下七垣文化故地出现的新聚落遗址中,有许多都出现了用甲骨文书写的SCP-CN-3141-3文档。较为典型的是河北沙河西九家遗址(1070±30BCE,2009年发现,出土卜骨3件,记录有互相独立的SCP-CN-3141-3文档共3份;该遗址也是出土最早利用汉字变体书写的SCP-CN-3141-3的遗址)。
这一时期太湖平原、淮河流域及胶东地区的出土SCP-CN-3141-3仍然主要以加密出土地点、加大出土文本量为主。值得注意的是,随着这一时期二里岗-殷墟文明开始在在长江流域退潮,土著文明开始借助二里岗文明留下的青铜技术大规模开采长江中游的铜矿并借助长江外销,太湖平原与淮河流域都先后进入了青铜时代。在太湖平原开始出现了带有SCP-CN-3141-3文本的中大型青铜礼器。例如锡山张干咀遗址(遗址中层1100±50BCE,2010年发现,属佘城类型)即出土一件带SCP-CN-3141-3铭文的青铜盉;其铭文共152字符,由汉字与江浙刻画符号108组成,其中汉字书写部分经比测,无SCP-CN-3141模因性质,而江浙刻画符号部分经比测,具备SCP-CN-3141性质,故该文本可能为少数已确认的双语对照SCP-CN-3141-3文本材料,有重要的比较价值。
胶东地区的珍珠门类型地区亦形成了一个SCP-CN-3141-3加大文本量中心,以山东龙口崔家遗址(1070±50BCE,2014年发现,出土陶器3件,记录有互相独立的SCP-CN-3141-3文档共3份)为代表。值得注意的是,包括黄河下游及漳河流域等地具备二里岗-殷墟文化特征的聚落里出土的SCP-CN-3141-3文本至迟至1400BCE前后仍与胶东地区的SCP-CN-3141-3文本具有高度一致性,但在1300BCE前后殷墟文化崛起并向东对珍珠门类型产生压迫,此后至1200BCE前后,胶东、鲁北地区出土的SCP-CN-3141-3文本便与鲁西南、冀中南等地出土的SCP-CN-3141-3文本即已开始出现非常大的差异。Liu(1998)认为这是因为鲁西南、冀中南等地使用SCP-CN-3141-3作为宗教文本的人群与胶东、鲁北地区的并非同源人群。Wen(2013)指出,由于SCP-CN-3141-3文本具备SCP-CN-3141性质的前提是其语言载体为SCP-CN-3141-1,而这一时期鲁北胶东与鲁西南冀中南的SCP-CN-3141-3同样都具备SCP-CN-3141性质,即代表二地至少都存在一定量的SCP-CN-3141-1使用人群。考虑到山东地区的SCP-CN-3141-1是单起源的,均来自于第一次大扩张盛期的乙区109,故而这些地区的SCP-CN-3141-1人群应当是同源的。Wen转而猜想到1200BCE前后鲁北胶东与鲁西南冀中南的SCP-CN-3141-3出现较大差异的主要原因可能是两类SCP-CN-3141-3文本代表的人群在政治观念上有所不同。一如考古显示,鲁西南与冀中南这一时期出土SCP-CN-3141-3文本代表的人群较为亲近殷墟文化,其聚落遗址中会有大量与二里岗-殷墟文化相类似的实用器与礼器出土,且许多聚落遗址也接纳了二里岗-殷墟文化关于人祭的习俗110;而胶东与鲁北这一时期出土SCP-CN-3141-3文本代表的人群则较为疏远殷墟文化,顽固地保留了更多岳石文化常用的实用器及礼器并在此基础上发展,且从军事上来说,这些人群往往是前述人群的攻击对象111,故而这一时期SCP-CN-3141-3文本在两地出现的主要差异可能是山东地区这一时期政治宗教局面的结果。
在长江以南,SCP-CN-3141-3这一时期开始以江西地区为中心向洞庭湖区与湘江上游开始渗透。较为典型的遗址包括湖南华容白华堂遗址(1100±20BCE,2007年发现,出土青铜器1件,记录有互相独立的SCP-CN-3141-3文档共12份)与湖南衡南成拨冲遗址(1070±50BCE,1992年发现,出土青铜器12件,记录有互相独立的SCP-CN-3141-3文档共12份)。而闽江流域的SCP-CN-3141-3文本也开始沿海岸线传播到了福建南部的沿海地区。较为典型的遗址包括福建莆田下厝头遗址(1060±10BCE,2012年发现,出土陶器碎片1件,记录有互相独立的SCP-CN-3141-3文档共1份)。112长江以南作为SCP-CN-3141-3扩散的相对下游区域,出土的SCP-CN-3141-3文献呈现高度一致性,多样性极低。与太湖流域、胶东地区等地不同的是,长江以南的SCP-CN-3141-3文档往往十分短小,且宗教性质较弱,不出现在礼器上,而更多地出现在实用器上。具体原因仍有待进一步探讨。
古典发展期(1000BCE-1AD)
1000BCE前后,西周崛起,并重新确定了华北平原的政治秩序。这一举动沉重打击了与殷墟文化族群合作密切的SCP-CN-3141-3使用族群。但新生的周王朝仍然笼统地将东境的不同族群统一视为“夷”,并将那些与殷商交往密切的东方民族定性为“殷遗”,迁往西部安置113。西周的崛起打断了第一次大扩张末期的势头,并完全重塑了淮河流域与鲁西南等地的政治秩序,导致SCP-CN-3141-3在短短百年时间内便从豫东皖北等地消失了114。由此至3-5世纪第二次大扩张之间的时间,通常会被称作古典发展期。本文将分古典发展期前期(1000BCE-750BCE)、古典发展期中期(750BCE-300BCE)、古典发展期后期(300BCE-1AD)来描述这一时期SCP-CN-3141-3的发展与扩散。
古典发展期前期(1000BCE-750BCE)
SCP-CN-3141-3的出土分布(1000BCE-500BCE)。
由于许多聚落遗址一直沿用到了后代,加之整体社会风气的转变,西周时期的SCP-CN-3141-3考古证据较之之前整体减少了许多。至750BCE前后出土文献多起来且开始出现传世文献前,传统上称为古典发展期前期。这一时期华东、华中地区的SCP-CN-3141-3出土分区仍然可以分为三个较大的分区,即山东区(含山东东部与山东中部的珍珠门、会泉庄等土著类型的考古遗址;部分学者称海岱区115)、太湖区(本文认为仅含太湖平原、安吉地区、皖南与宁镇山地的考古遗址;部分学者将本区与浙东、浙南的考古遗址合称江浙区116)以及江南区(本文认为包括浙东、浙南与江西、福建、湖南、湖北、两广等地的考古遗址;部分学者将除浙东、浙南以外的本区称作华中区117)118。
这一时期山东半岛西部以山东高青陈庄遗址为中心,为具有浓厚西周文化色彩的一系列考古遗址,这些地区并无SCP-CN-3141-3出土119;而山东半岛东部为仍然采用SCP-CN-3141-3的会泉庄类型与珍珠门类型,双方之间有多次来回拉锯。此外,值得注意的是,至迟到1000BCE前后,会泉庄类型与珍珠门类型几乎完全接受了殷墟文化的人祭风俗。山东青州马棚崖遗址(遗址时间约950-700BCE,1994年发现)是这一时期山东半岛中部两类文化拉锯最为典型的代表。马棚崖遗址分三层,下层为陈庄类型遗存,从聚落布局上来看可能为军事前哨或类似作用的地方行政中心;中层为会泉庄类型遗存,聚落经历大规模扩建,并出现了祭坛与高等级墓葬,墓葬中出土有带SCP-CN-3141-3文本的陶器、青铜器残片,但大多数高等级墓葬在遗址上层时期被挖掘,中层末期经历火烧土;上层为临淄类型遗存,聚落规模大大缩小,整个遗址缩小到之前的祭坛之上,从聚落布局来看可能重新成为普通农业聚落。
山东半岛西部仍然残存的出土有SCP-CN-3141-3文本的遗址则进入了泰山与沂蒙山区的小盆地里发展。较为典型的遗址为莱芜前城子遗址(约920-400BCE,1982年发现)120,该遗址为鲁中地区最大的祭祀遗址,除SCP-CN-3141-3外,遗址上层还出土有带“牟”的器物碎片,表明其可能与赵家泉东周遗址相关。前城子遗址并没有较大的扰动与战争痕迹,其使用人群应与当时西周在山东地区所封的较大诸侯为相对和平甚至从属关系。
与山东区的文化碰撞不同,太湖区出土有SCP-CN-3141-3的聚落遗址与墓葬大多呈现出双轨制或民族融合的特征。一个典型的文化融合示例是江苏泰兴野辛垡西周墓(850±20BCE,1993年发现),在SCP-CN-3141-1人群旧有的随葬品以外,还出土了鼎、簋等中原礼器。野辛垡西周墓的墓主目前可以推断为一名土著中上层贵族,其身份地位使其有机会能接触到中原礼器的形制,但并不具备被赐予的身份层级,所以墓主采取了自制陶礼器的方法。这些与中原青铜礼器一致形制的陶礼器也遵照土著文化的习惯,被写上了SCP-CN-3141-3文本。不过即使习俗有所融合,但这一时期太湖区的大量考古遗存并不会去遵守中原等级森严的严格体制,尽管诸如鼎、簋、钟等礼器会出现在这一时期太湖区SCP-CN-3141-1人群的墓葬里,但其数量、材质大多与中原的定规有所出入121。
这一时期江南区仍然以急速扩张为主,出土SCP-CN-3141-3文本的长度与密度基本维持不变。福建连城刘家车遗址是这一时期江南区出土SCP-CN-3141-3文本数量最多的墓群遗址之一,出土有30份互相独立的SCP-CN-3141-3文本。但Haruda(2012)指出刘家车遗址的位置处于数条福建西部人口迁移路线的交汇处,而出土有SCP-CN-3141-3文本的墓葬散见于1100-500BCE的27座墓葬中,尽管文本高度一致,但使用这些文本的人群不一定是同一批到达连城南部的古民族。如若不然,则说明江南区内部使用SCP-CN-3141-3文本的部落迁徙情况可能比我们之前认为的要复杂一些。
古典发展期中期(750BCE-300BCE)
至前750年前后时,华东地区开始涌现出多份互相独立的传世文献。尽管在考古上来看这一时期出土SCP-CN-3141-3的聚落较之古典发展期前期并无明显分界线,但许多学者仍将《左传》始纪年的鲁隐公元年(722BCE)前后作为古典发展期前期与中期的分野,自此以下至300BCE前后战国诸国开始普遍变法与实施郡县制为止为古典发展期中期的阶段。这一时期文献材料主要集中对山东地区以及太湖平原地区的SCP-CN-3141-1人群的记录,对更南地区描写并不全面。文献一般将山东地区的SCP-CN-3141-1人群称作“东夷”、“夷”或根据部落不同冠以“某夷”之名;而将太湖平原地区的SCP-CN-3141-1人群称作“吴”、“越”或与更南方地区的SCP-CN-3141-1人群一起统称为“百越”。从考古上来说,这一时期出土的考古遗址一般仍然以山东、太湖、江南三个分区来讨论122。
在西方西周系文化的冲击下,山东地区到800BCE前后开始出现明显的内部割裂。考古遗存显示,这一时期部分使用SCP-CN-3141-3作为宗教文本的族群中明显分为两派,一派开始积极接受汉字作为礼仪文字,并积极融入中原主导的政治秩序,表征出内化中原礼制的特征;另一派则坚持使用江浙刻画符号子书写系统来书写SCP-CN-3141-3,并故意采用不合乎中原礼制的习俗祭祀及丧葬。前者的代表是山东胶州殷家洼春秋大墓(630±10BCE,2010年发现),该墓葬可能为胶州赵家庄东周遗址的外围墓葬。殷家洼春秋墓丧葬规制严格按照大夫礼,仅在陪葬青铜器底部有部分SCP-CN-3141-3铭文。
后者的代表为山东招远炮手庄遗址(约750-450BCE,1999年发现),是一处聚落遗址,其中发现规模十分庞大的祭祀坑,并在祭祀坑内发现大量牲人遗骸。对这些牲人遗骸进行同位素测定可确定这些牲人大多来自今青岛、潍坊、淄博一带,且大多为营养条件较好的青壮年男性,可能为战俘或奴隶。炮手庄遗址另一个值得注意的点是发现了利用牲人人骨进行卜问的痕迹,并在卜纹处刻上了SCP-CN-3141-3文本。Han(2007)指出炮手庄出土的人骨刻文在胶东地区的其他遗址里也多有发现,且同样出现在人骨上,并进一步指出此类文本与该地区出土器物上的SCP-CN-3141-3并不存在共通关系,这显示人骨上的SCP-CN-3141-3可能与器物上的SCP-CN-3141-3存在宗教功能上的差异性123。
这两批人群并非没有尝试过走向和解,山东乳山小疃遗址(500±30BCE,2013年发现)便是其中较为特别的代表。这是少见的会盟遗址,出土有两件分别用汉字与江浙刻画符号刻有SCP-CN-3141-3文本的青铜器,可能代表一次二者之间会盟的结果。不过这场会盟显然并没有带来和平,因为在炮手庄遗址中,我们仍然可以找到晚于小疃遗址且来自淄博地区的牲人遗骸,这显示在会盟后仍然有一方撕毁了盟约,再次向另一方开战并导致有战俘在炮手庄遗址中被献祭。而随着时间推移,这种献祭密度和规模越来越大,直到炮手庄遗址在约前450BCE被摧毁为止。
接受礼制的不止有青岛、潍坊一带的部落,太湖地区在这一时期也积极学习、引入中原礼制。在约600BCE前后,太湖流域几乎全部采取了中原礼制作为丧葬形制的引导。较为突出的例证包括江苏仪征下俞春秋墓群(600-400BCE,1997年发现)、江苏无锡北龚春秋墓(570±15BCE)等。稍迟一些,至500BCE前后,浙东平原地区的墓葬尽管仍然出土有SCP-CN-3141-3文本,但墓葬形制也开始采取中原礼制。如浙江萧山沙河沈春秋大墓(约420±20BCE),亦严格采取了大夫制,但在青铜礼器外,另陪葬有一套木制实用器,而这批木制实用器则朱书有SCP-CN-3141-3文本。
越过钱塘江以南,以及更西的地区,SCP-CN-3141-3仍然在华中、华南周王朝所管辖不到的地区肆意扩张。江西峡江大山坪遗址(500-200BCE,2008年发现)、广东曲江黄岸遗址(600-100BCE,1992年发现,今属韶关市浈江区)、福建金门乳山遗址(400-200BCE,1993年发现)124等都是这一时期较为重要的祭祀中心。
这一时期江南区有两个较为重要的发现。其一为首次在今广西境内发现SCP-CN-3141-3。广西恭城对面岭遗址(320±10BCE,1998年发现)是目前发现最早的广西境内出土SCP-CN-3141-3文本的考古遗址,亦是后来广西地区SCP-CN-3141-3文本的源流125。其二,这一时期江南区部分地区也开始复写已有的SCP-CN-3141-3文本以加长,其中尤以湘西地区为集中体现。例如湖南辰溪牛角坡遗址(500-200BCE,2006年发现)即出土有17份复写了3-12遍不等的SCP-CN-3141-3文本实体。Hsiung(2007)指出,这可能是湘西地区的SCP-CN-3141-1人群与其他SCP-CN-3141-1人群断开了联系或换用了其他语言,而导致SCP-CN-3141-3文本不再容易被识读,进而导致SCP-CN-3141-3文本被咒语化的结果;但Qiao(2012)指出,这一时期湘西地区的SCP-CN-3141-3文本仍然会出现用同义词或近义词代替原有江南区SCP-CN-3141-3文本用词的现象,他认为这代表湘西地区的SCP-CN-3141-1人群仍能熟练运用SCP-CN-3141-1。
古典发展期后期(300BCE-1AD)
SCP-CN-3141-3的出土分布(500BCE-1AD)。
随着300BCE前后华夏各国开始利用郡县制来集中权力,尽管在一些SCP-CN-3141-1人群占绝对多数的地区(例如太湖平原或赣江流域),SCP-CN-3141-3的出土仍有加大、加密的趋势,但从整体上来看,SCP-CN-3141-3开始出现明显的衰退,且开始向着远离较大城市与交通要道的地区退缩。随着前3世纪统一帝国的建立,这一衰退达到了顶峰。但在随后随着早期统一帝国的松弛又不断重新在帝国的统治下形成新的秩序。
到300BCE前后,胶东地区的SCP-CN-3141-1人群的人祭行为达到了空前的繁荣,且牲人开始由之前的青壮年男性为主转向几乎全年龄段,但随着300BCE前后鲁北、鲁中南地区进入铁器时代,胶东地区繁荣的人祭行为戛然而止。许多大型或小型祭祀中心遗址及大型聚落遗址都出现了火烧土。尽管SCP-CN-3141-3文本仍然在山东地区时有出土,且长文越来越多,但大多零星出土于墓葬中,不再出现在聚落灰坑或祭祀遗址中。山东烟台龙生潭战国墓(275±20BCE,1990年发现)是这一时期最晚出土有较长江浙刻画符号文本书写SCP-CN-3141-3文本的墓葬,也是少见的出土了双文对比SCP-CN-3141-3文段的墓葬,在江浙刻画符号与早期SCP-CN-3141-3文本的破译上有重要的意义。
而在江浙地区,由于广泛运用能大量生产的简牍126,SCP-CN-3141-3也开始变得越来越长。浙江安吉徐村湾三号战国墓(250±20BCE,1973年发现)是其中较为典型的遗址。徐村湾三号战国墓出土有181枚简牍及一份买地契127,均使用汉字书写SCP-CN-3141-1语言。经整理这些简牍可分成5篇,其中1篇为目前所见比较长的SCP-CN-3141-3文本,达1003字。据已破译买地契内容,该墓葬墓主为故鄣128东门内男子崖129,惜下葬时间已灭失。徐村湾三号战国墓除表现出SCP-CN-3141-3这一时期仍在太湖流域十分繁荣外,其形制与随葬品也能告诉我们这一时期太湖流域的SCP-CN-3141-1人群已经或多或少接受了中原的华夏人与长江中游的楚人的诸多文化。
浙南、江西、湖南等地的SCP-CN-3141-3出土遗址这一时期开始明显远离交通要道出现,作为楚地统治中心的两湖平原、鄱阳湖平原等地基本不再出土SCP-CN-3141-3文本130。而相应地,SCP-CN-3141-3开始出土于山区的人类活动遗存中131。值得注意的是,出土的具SCP-CN-3141-3文本陶器的安徽霍山花屋西汉墓(1979年发现)同墓出土墓砖记录下葬时间为汉武帝元光三年(132BCE),这也是目前出土SCP-CN-3141-3文本的考古遗址中最早具确切纪年者。
而在战国至西汉数百年时间内,广西东南部逐渐形成了新的SCP-CN-3141-3出土中心。尽管作为江南区的下游,广西地区的SCP-CN-3141-3文本大多不长,互相独立文本非重复段落在100音节以内,但广西地区的遗址很多沿用到了南北朝甚至隋唐以后,这也就导致广西地区往往单个遗址即能出土大量SCP-CN-3141-3文本。其中广西地区最大的遗址为广西贵港松木岭遗址(约250BCE-600AD,2012年发现,共分6区,截至2016年仅清理完成2区)132,该遗址为一个庞大的大型祭祀遗址,除SCP-CN-3141-3文本外,还出土有大量与族属、地方史相关的文献记录。目前可以判断松木岭遗址为汉至南北朝桂林郡布山县133的土著祭祀遗址,从松木岭遗址来看,使用该遗址的土著人群与中央王朝及邻近汉族聚落长期保持和平。在松木岭遗址三期(约250AD-400AD),松木岭遗址的祭祀活动便融入大量道教成分,但并无任何证据可以显示这种道教化为后来经过广西地区向外迁徙的各SCP-CN-3141-1人群的宗教产生较大影响。
第二次大扩张(1AD-500AD)
SCP-CN-3141-3的出土分布(1-500AD),黄色示莱州腰王七号汉墓(北)与即墨中苇夼汉墓(南)。
公元前后,SCP-CN-3141-3出土的区域与长度开始再次出现扩张。由于这次扩张的区域呈现很明显的此消彼长模式,这次扩张的具体定义在学界仍然有一定争议134。这一次扩张的具体原因与机理在学界也有着不同的观点,大致可分为“早期道教说”135、“新莽托古反扑说”136与“帝国废弛说”137等。本文以汉末大疫138为节点,将第二次大扩张分为前期(约1AD-200AD前后)与后期(200AD-500AD)两个阶段。
第二次大扩张前期(1AD-200AD)
第二次大扩张前夕,西汉学者扬雄的《𬨎轩使者绝代语释别国方言》一书成书,该书中记录了山东、江浙与华中多个SCP-CN-3141-1实体与汉语的对应关系,是宝贵的研究SCP-CN-3141-1早期历史的材料。稍迟东汉青州地区的注经风潮也无意间记录下了许多早期SCP-CN-3141-1的单词。从两汉时期的记录来看,与当时的汉语有较明显沟通问题的山东地区SCP-CN-3141-1实例集中在所谓“齐东”地区,并带有“野语”属性,亦即“齐东”地区的较大聚落已经完成了华夏化,这与考古显现出来自铁器时代以来山东地区聚落遗址不再出土SCP-CN-3141-3是一致的。
在第二次大扩张前期的山东地区,尽管许多出土的SCP-CN-3141-3文本单体长度非常长,但SCP-CN-3141-3出土数量进一步减少。这一时期山东地区出土的SCP-CN-3141-3文本内容高度统一,且许多有对勘双语材料,这也对今天的学者释读SCP-CN-3141-3文本带来了一定的便利。一个较为突出的例子是莱州腰王汉简(汉永平八年,65AD),该简出土于山东莱州腰王七号汉墓(1989年发现),共计128枚,记录有SCP-CN-3141-3全文(该版本共273字)及对应汉语释义。除此之外,这也是少数同时指明SCP-CN-3141-3宗教性质及将其与“齐东野人”建立起关系者。目前已知山东地区出土最迟的SCP-CN-3141-3文本出土于山东即墨中苇夼汉墓(汉初平癸酉,193AD,2010年发现),其出土SCP-CN-3141-3全文仍与腰王汉简出土文本完全一致。
而在太湖平原地区,SCP-CN-3141-3仍然蓬勃发展着。与山东地区文本几乎完全一致不同,太湖平原这一时期出土的SCP-CN-3141文本从内容与载体上来说都具备极大的多样性。Martins(2007)认为这可能是之前SCP-CN-3141-3在江浙地区繁荣发展并下沉到基层的结果,释读权力下放带来SCP-CN-3141-3文本表现形式上的多样性。这一时期的常熟大宅基汉墓(汉建宁元年,168AD,2003年发现)出土了目前发现最早的纸质SCP-CN-3141-3文本。
东汉时期华中山区的SCP-CN-3141-3发展在学界并未达成一致意见。一方面,出土SCP-CN-3141-3文本的遗址仍然延续之前的发展,向着中央王朝无法企及的山区及山间平地转移;另一方面,出土SCP-CN-3141-3文本的遗址却又不完全带有之前这些地区本土考古文化的色彩139。湖南平江虎竹山汉墓(汉建初四年,79AD,2005年发现)便是一个比较典型的例证。虎竹山汉墓是东汉长江中游汉族中层常采用的砖室墓,但在砖室墓内陪葬有大量具备SCP-CN-3141-3文本朱书的实用器,这与公元前长江中游山区的SCP-CN-3141-1人群的葬俗类似;而这些实用器器型及纹饰又与长江中游汉族中层常见陪葬器类似。而更迟的安徽黟县潭口汉墓(无准确纪年,约170AD前后,2000年发现)则呈现出更为明显的混合特征,其墓葬形制、器物形制及葬俗等都有明显的SCP-CN-3141-1人群与汉语人群混合的特征。对潭口汉墓残留人类遗骸的DNA测定显示,其常染色体更接近于今天豫东皖北一带的汉族,而与黄山地区及浙江的土著人群常染色体有较大差异;但潭口汉墓诸多的混合特征显示,其墓主应当已经部分接纳SCP-CN-3141-1人群的宗教乃至文化了140。罗柳香(2001)指出这一时期华中山区出土SCP-CN-3141-3文本墓葬在类型遗存上表现出的混合性与文献中的混合族群“山越”的形成相关。141
岭南与湘南等地这一时期仍然着力于SCP-CN-3141-3的加密与加长。由于这一地区的汉语人口本来非常少,故而出土SCP-CN-3141-3文本的墓葬与遗址大多并不会出现除文字外明显的汉语人口印记。这一时期SCP-CN-3141-3开始与青铜时代以来岭南及云南地区较为广布的铜鼓崇拜结合在了一起。Park(2007)统计可得,至公元前后广西与广东西部出土的铜鼓带SCP-CN-3141-3铭文的比例仍不足10%,而1-200AD两广地区出土的铜鼓中带带SCP-CN-3141-3铭文的比例则攀升到了30%上下,若仅截取150-200AD,则这一数值为约70%。
第二次大扩张后期(200AD-500AD)
200-300AD,随着两次大规模的汉族南迁142,汉族聚落开始在旧有出土SCP-CN-3141-3的地区大规模增长了起来。在汉族的挤压下,各地的SCP-CN-3141-1人群面临着不一样的历史境地,亦做出了不一样的选择。143
太湖地区作为移民涌入的首选区域,面临着尖锐的人群冲突。永嘉之乱(311)后,晋室南迁,伴随着大量流民南下,定居于长江下游与太湖流域,史称“衣冠南渡”。“衣冠南渡”带来了土著144与新移民高强度的冲突,而在此历史背景下,早期异学会发现了SCP-CN-3141-1人群本身具备的一定异常性质145。因此,自4世纪后期开始,我们能看到异常多的反映着这一时期剧烈冲突的历史遗迹在江浙地区出现。江苏丹徒大柳泉遗址(约4世纪中期,1989年发现)便是其中较为典型的例证,这是一处丛葬地遗址,共出土195具完整或残缺人类遗骸。经法医人类学分析,大柳泉遗址群葬遗骸中包括从幼儿至老年人的各性别个体;经同位素与基因证据分析,群葬遗骸中95%以上为江苏南部的SCP-CN-3141-1人群,与今天浙江、上海等地居民的Y染色体类型一致。大柳泉遗址出土的遗骸许多都有明显的肢解行为,且大多并未得到合理殓葬;除遗骸外,大柳泉遗址仅出土少量随葬品,且大多为木制、骨制的廉价首饰。和寿寰(2002)认为,大柳泉遗址应当是一次大规模人群冲突中的群葬遗址。146此外,值得注意的是,SCP-CN-3141-3在4-5世纪的太湖平原地区经历了大规模的崩溃。2009年发现的江苏常州池上南朝吴氏家族墓地是少数持续出土SCP-CN-3141-3文本的墓葬群。池上墓群M1(东吴嘉禾五年,236AD)至M5(西晋永嘉元年,307AD)的5座墓葬中,均出土有长度相当可观的SCP-CN-3141-3文本147;而M6(东晋永和六年,350AD)至M28(南朝梁中大通三年,531AD)中出土的SCP-CN-3141-3文本则迅速缩减至50字以下,这表明在307-350AD之间吴氏应在某外力作用下主动放弃了大部分SCP-CN-3141-3的使用。不过这类人群冲突并没有完全改变太湖平原的语言分布与人群分布,6世纪成书的《颜氏家训·音辞》指出这时南方(多指太湖平原地区)“易服而与之谈,南方士庶,数言可辩”,显示其时太湖平原地区的SCP-CN-3141-1人群仍保有相当一部分自己的语言。
而更为激烈的人群冲突发生在福建地区。宋代以后,福建地区开始流传“八姓入闽”的口传史,认为福建地区大都肇始于永嘉之乱后南下入闽的8个姓氏。而考古证据也支持4-6世纪时在福建地区发生过规模庞大的SCP-CN-3141-1人群与入闽汉人的事实冲突。其中最为详尽的记录出土于福建永泰三隔垄南朝墓(南朝宋元嘉三十年,453AD,2005年发现),三隔垄南朝墓的墓主为迁闽汉族,但墓砖中杂有具SCP-CN-3141-3文本印痕的砖块148。三隔垄南朝墓出土墓志铭中详细记录了墓主迁闽后所见到的汉族与土著人群冲突的过程,其中可见,5世纪中期时期福建地区仍有不少结部活动的SCP-CN-3141-1人群,当时南迁汉族在与这些人群发生冲突时,会倾向于将他们捕捉并卖作农奴,甚至会出现食人现象,并认为有一定滋补功效;而相应的,当时福建地区的SCP-CN-3141-1人群亦会杀死落单的汉族,并将遗体用作宗教仪式。三隔垄南朝墓是对5世纪福建地区族群冲突的直接记录,而通过它我们可以很容易看到福建地区是为何在6世纪后几乎不出土SCP-CN-3141-3文本了的。
尽管华中地区也是北方流民大量南迁的目标区域,但华中山区本身并不是主要的北方流民迁入地。这一地区出土的SCP-CN-3141-3文本大多出现在随葬品与灰坑中,且大多在20字以下,或由这20字多次重复,显示其宗教性质的淡化149。然而,尽管并不是北方流民的迁入地,华中山区仍然是邻近失地农民的庇护所,而这些失地农民自然而然地会成为官府剿灭的对象150。例如在江西井冈山头桥遗址(约3-5世纪,2007年发现)中,我们可以在遗址末期发现大规模的火烧土,在此之后遗址即遭废弃。这类对抗到500AD后逐渐随着华中地区逃民聚落的消亡而宣告终止。151尽管在500AD以后,华中地区仍能在墓地中零散出土SCP-CN-3141-3文本,但不再出现大规模出土SCP-CN-3141-3的聚落遗址。
而岭南地区的SCP-CN-3141-3文本出土继续在这一时期蓬勃发展。除旧有的松木岭遗址外,在广东西部的高州一带还出现了一个新的祭祀中心。广东高州禄匝南朝墓(东晋太元四年,379AD,2008年发现)所出土的墓志铭及其他文献材料即记录了这一祭祀中心的详细情况152。Cao(2009)指出禄匝南朝墓墓志铭所指涉的对象可能与文献中的“俚僚”相关,其进而指出,今天茂名地区流行的原始宗教残余亦有许多与SCP-CN-3141-1宗教一致的特征,可能是一种人为替换了关键宗教文本的SCP-CN-3141-1宗教残余153。此外,这一时期以广西东南部为中心出土的SCP-CN-3141-3文本还扩散到了邻近的越南北部。越南宁平东城南朝墓(南朝齐永明七年,489AD,2003年发现)即出土了少数越南北部的SCP-CN-3141-3文本。
这一时期还有一个值得注意的是海南地区。海南地区此前并未出土SCP-CN-3141-3文本,而在400AD以后首次出现了SCP-CN-3141-3文本。但值得注意的是,与广西地区出土的较短的SCP-CN-3141-3文本不同,海南地区出土的SCP-CN-3141-3普遍较长且内容详实,且从版本来看,更接近于公元前后山东地区出土的SCP-CN-3141-3文本版本。其中海南澄迈仁里园遗址(约450AD-700AD)出土了目前海南地区找到的最长的SCP-CN-3141-3文本(M37,470±30AD),共计173字,90%文段真包含于莱州腰王汉简所记录的SCP-CN-3141-3文本。关于海南地区SCP-CN-3141-1人群与考古时代山东地区SCP-CN-3141-1人群的关联性与传播途径目前学界仍没有较好的假说。
中古期(500AD-700AD)
SCP-CN-3141-3的出土分布(500-700AD)。
500AD后,随着南北朝的统一,SCP-CN-3141-3的发展亦进入了中古时期。学界一般将500-1200AD左右统称为中古期,本文认为700AD后广西地区的SCP-CN-3141-1出现了明显向广西地区以外迁徙的过程,宜处理为一次大规模扩张行动;因而故本文仅将500AD-700AD称作中古期。这一时期SCP-CN-3141-3仍然稳定延续之前的历史路径发展下去,但也有一些值得注意的点。
尽管在4-5世纪后,江浙地区仍然大量出土SCP-CN-3141-3文本,但如前所述,这些文本大多仅是零星残片,这一现象一直持续到SCP-CN-3141-3在江浙地区消亡为止。这一时期值得注意的是江浙地区多地出土有同一篇杂有SCP-CN-3141-3文本的古体五言长诗的残本(现代研究时一般取前三个字简称《忆昔春》),其中尤以浙江长兴寺西湾17号隋墓(隋开皇十年,590AD,2009年发现)出土的一件墨书瓷壶上所记录的最为完整。温崇亮(2014)指出从韵律来看《忆昔春》成文于南朝末期,可能出自一位出身于SCP-CN-3141-1人群的知识分子,并表达出了对SCP-CN-3141-3及共同记忆中过去的怀念154。
而在华中地区,SCP-CN-3141-3出土遗址大致依靠湘江为界,分成两个发展中心。其中湘江以东的SCP-CN-3141-3出土遗址仍以逃民墓葬为主,随着唐初国家税务政策的变化以及自耕农的发展,逃民遗址逐步被荒废,而SCP-CN-3141-3也失去了传承土壤。目前所见最迟的江西地区SCP-CN-3141-3出土实例为吉安上窑棚隋墓(林士弘155延康三年,618AD,1995年发现,也是少数以林士弘政权纪年作墓志铭纪年的墓葬遗存)。而在湘江以西以湖南西部为中心的地区,SCP-CN-3141-3的使用开始出现高度道教化的痕迹。湖南冷水江老江冲武周墓(武周证圣元年,695AD,2007年被盗后发掘)中即出土多件类似于道教梅山派却刻有SCP-CN-3141-3文本的法器,这显示这一时期SCP-CN-3141-3依托的原始宗教可能已经开始与道教融合并与后来的梅山派有一定联系。
两广地区的SCP-CN-3141-3文本出土范围在这一时期进一步扩大。以广西地区为中心,SCP-CN-3141-3文本开始在东侧的珠江三角洲、北侧的贵州以及南侧的海南岛出现。较为突出的考古遗址包括香港石岗赛车场唐墓(唐永徽五年,654AD,1992年发现)、广西融安富用唐墓(唐贞观十一年,637AD,2010年发现)、海南临高山灵唐墓(唐总章二年,669AD,2007年发现)等。其中山灵唐墓同时出土了与广西SCP-CN-3141-3和海南本土SCP-CN-3141-3有版本学关系的SCP-CN-3141-3文本,似乎体现了两个不同人群的交流。此外,这一时期在贵州东部形成了另一个较大的SCP-CN-3141-1人群祭祀遗址,即贵州施秉琴沟遗址(约650-900AD,1996年发现),这是SCP-CN-3141-1人群早期另一个较大的祭祀遗址156。
晚中世纪大扩张(700AD-1300AD)
SCP-CN-3141-3的出土分布(700-1300AD),紫色分别示如东旗杆头宋墓(北)、南汇沈庄宋墓(中)与乐清龙顺坑宋墓(南)。
至700AD后,随着唐帝国统治中心华北地区内部矛盾越来越大,南方的SCP-CN-3141-3迎来了一次新的扩张。这次扩张为单中心扩张,只出现在以广西地区为中心的周边地区。而江浙、湖南等地都迎来了不可逆的衰退。至南宋灭亡之前,SCP-CN-3141-3基本在传统汉地大部分地区消失。这一时期我们可以大略称作“第三次大扩张”或“晚中世纪大扩张”。
江浙地区进入中唐后,SCP-CN-3141-1人群存在的直接证据愈发稀少,有关这一地区的文献材料大多仅笼统将相对于数代内迁徙而来居民的当地居民笼统称作“吴人”,较少详细描述“吴人”的语言与实际习俗。中唐以降关于SCP-CN-3141-3文本的考古证据也愈发稀少,且高度集中在浙南、南通、宁镇山区等地。江浙地区最迟的SCP-CN-3141-3文本分别出土于江苏如东旗杆头宋墓(北宋宣和五年三月,1123AD,1993年发现,纸本朱书)、上海南汇沈庄宋墓(南宋绍兴十三年☐月,1143AD,2006年发现,木器墨书)以及浙江乐清龙顺坑宋墓(南宋嘉定三年六月,1210,2010年发现,砖雕朱书)。Ying(2010)通过传世宋本文献里记录的江浙地区的聚落名指出,至13世纪,江浙地区可能仍然有残存的SCP-CN-3141-1实体。Kum(2009)报告,抽样调查显示,今天上海郊区与浙江仍有约70%的男性居民携带SCP-CN-3141-1人群的特征Y染色体标记,仍有约50%的居民携带SCP-CN-3141-1人群的特征线粒体染色体标记;在江苏南部这一比例分别为约25%、30%;在江苏中部与南京周边这一比例分别为约30%、45%;在安徽南部,这一比例分别为1%、5%。
湖南地区的SCP-CN-3141-3文本在中唐以后随着梅山派的成型而被完全融合进入梅山派的仪轨中。现存较早的宋本《道法经》(署名益阳城下陈叟,避讳至南宋光宗朝,1972年回收自益阳县档案馆)即详细记录了当时的梅山派仪轨,其中包括已经咒语化的SCP-CN-3141-3文本157。《道法经》的出现亦说明SCP-CN-3141-3所依托的早期宗教至南宋时已完全融合进入道教。类似咒语文本在明初后经异学会介入后从梅山派记录中消失。
在约1000AD前后,SCP-CN-3141-3传入四川盆地,并于1100AD前后出土数量达到高峰,至13世纪蒙古攻占四川地区前后时消亡。陶行和(1978)将四川盆地出土的SCP-CN-3141-3文本与文献中的“僚人入蜀”历史事件相联系起来158。四川盆地出土的SCP-CN-3141-3文本大多集中四川盆地南部的沱江下游159及其支流沿岸,与其他SCP-CN-3141-3分布区域保持一定距离,且无沟通痕迹,推断当地应有未知祭祀中心160。其中,川南地区发现的最长的SCP-CN-3141-3文本出土自四川富顺洞子沟117号宋墓(北宋端拱二年五月,989AD,发现于1982年),这也是川南地区发现的年代最早的出土有SCP-CN-3141-3文本的墓葬。整体而言,川南地区的SCP-CN-3141-3文本呈现出随时间推移越来越短小的趋势,直至在蒙古入侵时代消亡。
另一个这一时期出现的SCP-CN-3141-3的传播中心为云南(含凉山地区)。约900AD,SCP-CN-3141-3文本开始在澜沧江中游出现,并以景谷与景洪两地为传播中心,在随后的数百年里迅速扩散开来。由于云南地区中古时代历史文献遭到了严重的有意识毁坏,故而云南地区关于SCP-CN-3141-1扩散与SCP-CN-3141-3发展的许多历史细节已不可考。除了云南南部外,云南北部的金沙江一带也在1000AD前后开始出土SCP-CN-3141-3文本。四川会东箐门口遗址(约1000-1300AD)是这一地区较大的祭祀中心,其在今会理的SCP-CN-3141-1的口传史中被称为“屯披”161,意为“神树”。162据Schlange博士通信,会理SCP-CN-3141-1人群的口传史中指称箐门口遗址因“受黑人的排挤”而废弃,这一废弃原因并未准确反映在箐门口遗址的考古发现遗存上。
除仍在使用SCP-CN-3141-3作为宗教文本的SCP-CN-3141-1人群外,仍有部分已放弃SCP-CN-3141-3的人群在这一时期向西、向南迁徙到传统汉语史书所关注的地方以外。Pittayaporn(2014)指出,至迟到11-12世纪的占婆与蒲甘碑文中,已经开始出现指涉SCP-CN-3141-1人群的syām一概念;据Sharawng(1946),缅甸北部蓬族人(Hpun)的口传传说里也至迟至14世纪即已出现asham族称(与当代对SCP-CN-3141-1人群的指涉一致)。而中南半岛与印度东北部的SCP-CN-3141-1人群各城邦的编年史也显示,至迟到12-13世纪,SCP-CN-3141-1人群便抵达今天中、越、老、缅、泰五国交界处,并以此为中心向四面扩张,直至达到今天分布的区域。
近古衰落期
推定1900AD前后SCP-CN-3141-3的分布。绿色示001与002号SCP-CN-3141-3-2采集点163。
明初西南地区的政治秩序重新确定,在随后的数百年时间里,SCP-CN-3141-3的影响在西南地区逐渐衰退,直至20世纪初时仅以口传材料的形式流行于中越边境的狭小区域164。
后蒙古时代SCP-CN-3141-3的衰退并不是一蹴而就的。云南景谷芒费遗址(1995年发现)是有SCP-CN-3141-3文本的祭祀遗址中最迟废弃者。芒费遗址始建于11世纪中期,至15世纪末被夷平后,其上盖起了缅寺165。在民国五年(1916)威远书店刊行的《威远土史》中,芒费遗址被称作“哇飞含”,意为“土庙”。而最迟出土有SCP-CN-3141-3的墓群为云南元谋三棵树明清墓群(2007年发现),其中与SCP-CN-3141-3文本同墓圹出土有具三期梅毒症状的人骨遗存,显示该墓群使用人群中迟至17世纪以后可能仍然流传有SCP-CN-3141-3。
近古时期SCP-CN-3141-3衰退的原因学界莫衷一是。Ng(1973)认为主要原因可能是明清中央集权得到了进一步加强,加上异学会作为国家级别行政部门的地位得到巩固,异学会的介入使得分布广泛的SCP-CN-3141-1人群主动或被动地放弃作为宗教文本的SCP-CN-3141-3及其他与SCP-CN-3141-3相适配的仪轨,而转而采取其他更受帝国宽容的宗教文本与仪轨166。
Thewphumi(2003)指出,14-15世纪,SCP-CN-3141-1人群分布边缘区崛起了多个准城邦联盟国家,由于远离SCP-CN-3141-1分布的核心区,这些国家引入了上座部佛教作为新的意识形态,随着这些国家的扩张,相较而言更接近SCP-CN-3141-1分布核心区的一些城邦国家也跟着废除了SCP-CN-3141-3,改以上座部佛教作为粘合属内诸村寨的意识形态167。由于SCP-CN-3141-3在人群内的传播原本就大幅依赖宗教,在宗教被替换后,SCP-CN-3141-3自然成为无根之水,中断了传播。
除上述两个因素外,还需要注意的是,明初开始,明帝国利用行政力量建立起了严格的城乡二元制,并借由官方把持的唯一上升渠道强化这类对立,这套制度后来被清朝所沿用。这种体制非常有利于明朝在民族分布复杂的地区建立起一个以汉语为通用语言的跨民族交流体制,但代价即是广大农村被大大削弱,以至于出现明显的文化断代现象。这种现象不仅在SCP-CN-3141-1人群聚居地区出现,在明帝国几乎全境都不同程度有所体现。此外,明朝的户籍制度导致广西地区的绝大部分SCP-CN-3141-1人群被编为军户168,进而导致广西地区的SCP-CN-3141-1人群社会逐渐演替成绝对军事中心,加之军户平均寿命偏低169,这些因素都客观导致SCP-CN-3141-1原有文化结构极易崩解,进而导致SCP-CN-3141-3散佚。即使在被编为民户的SCP-CN-3141-1人群中间,从明初开始,帝国行政机制带来的缓慢城市化持续对SCP-CN-3141-1人群进行压缩;加之17世纪后,随着高产作物的传入及坡耕地的开发,率先进入马尔萨斯循环的粤东地区大量人口外迁,对SCP-CN-3141-1的生存空间客观上造成了挤压,加之明代成化年间(1465-1487AD)至嘉靖年间以平叛为名对广西东南部、广东西部反对帝国秩序170的SCP-CN-3141-1部族进行了清洗171,客观上加剧了SCP-CN-3141-3的散佚。种种原因,导致SCP-CN-3141-3最终在绝大部分地区失传,不再活跃在人们的记忆里。
SCP-CN-3141-3的载体与文字
SCP-CN-3141-3文档可根据出土与传世分为SCP-CN-3141-3-1与SCP-CN-3141-3-2两类;其中SCP-CN-3141-2文档均为近代采集的口传文档,本无文字,一般存档时使用国际音标记录并纸质、电子双份存档。而SCP-CN-3141-1文档数量庞大,时地跨度巨大,无统一载体,需分时分地说明。
载体类别
尽管每个时代都会出土一些使用非主流载体的SCP-CN-3141-3文本,但出土SCP-CN-3141-3文本的文本大致仍可以分为三个阶段。其一为2500BCE至1200BCE前后,这一时期仍处于新石器时代至铜石并用时期,华东地区出土的SCP-CN-3141-3载体以陶器、玉器、骨器为主;其二为1200BCE至公元前后,这一时期华东地区进入了青铜时代,出土的SCP-CN-3141-3载体以青铜器与陶器为主,其中规制较高的墓葬一般出土青铜器居多,规制较低的墓葬则会出土陶器与原始青瓷器;至公元后,SCP-CN-3141-3载体则开始出现简牍、纸张等有机质载体,但原有的陶瓷器、金属器并未被完全废止。中古之后随着SCP-CN-3141-1人群的社会阶层降低,SCP-CN-3141-3载体有重新以陶瓷器、玉器甚至骨器占多数的趋势,直至SCP-CN-3141-3出土实例完全消亡。
文字类别
出土SCP-CN-3141-3的文字类别大致可以分为江浙刻画符号类、汉字类、婆罗米文字类三类。
江浙刻画符号
江浙刻画符号是一种脱胎于良渚时期刻画符号的书写系统。良渚时期,江浙刻画符号的前身尚会被用来书写非SCP-CN-3141-3文本,至第一次大扩张后,出土的带有江浙刻画符号的器物据模因暴露实验测定,文本内容几乎都是SCP-CN-3141-3文本172。由于不同时期与地点出土的SCP-CN-3141-3文本具体细节差异很大,目前仍然未完全破译江浙刻画符号,亦不清楚江浙刻画符号与SCP-CN-3141-1实例的语文对应模式为何。
古典发展期后,随着汉字的进入,江浙刻画符号渐渐变成了民族身份的象征。古典发展期的山东地区便大规模使用江浙刻画符号书写SCP-CN-3141-3来彰显民族身份。至约公元前3世纪,江浙刻画符号消亡。
汉字类
现存50%以上的出土SCP-CN-3141-3文本均使用汉字书写。汉字书写文本最早见于第一次大扩张盛期淮河流域的考古遗址中,逐渐在春秋时期占据主导地位,直到前3世纪左右完全代替江浙刻画符号。
早期SCP-CN-3141-3文本会使用对应SCP-CN-3141-1发音在当时当地邻近汉语里的对音来书写,这种对应关系随意性极高,也导致早期SCP-CN-3141-3文本极难破译。东汉至两晋时,太湖平原地区开始用一套与SCP-CN-3141-1发音可建立起一一对应的汉字书写体系来书写SCP-CN-3141-3文本173;这一书写体系在东晋后失传。南朝及以后,出土SCP-CN-3141-3文本重新回到了利用一时一地的汉语对音来选择汉字书写的状态174。
婆罗米文字类
目前唯一出土利用婆罗米文字书写SCP-CN-3141-3文本的遗址为云南景谷芒费遗址,该遗址出土3件使用老傣仂文175书写SCP-CN-3141-3文本的石碑。由于实例极少,目前仍然无法确定SCP-CN-3141-1人群从何时开始使用婆罗米文字记录SCP-CN-3141-3文本。今天大量SCP-CN-3141-1人群仍用婆罗米文字记录自己使用的SCP-CN-3141-1变体。
附录CN-3141-3: 采访记录CN-3141-α
前言: 1968年12月7日176,江苏省宜兴横山水库建设期间,首次于宜兴县江下园地区取土时发现刻有SCP-CN-3141-3文本的新石器时代陶器1件,这也标志着后来所谓江下园遗址的发现。由于历史时代原因,这一发现并未及时上报,导致在场的13名工程建设人员暴露于SCP-CN-3141-3的异常模因影响下,造成出现语言替换现象(后被编号为收容失效事故CN-3141-α)。基金会于同年12月20日接到宜兴县革委会的上报并由Agent Shen以[数据删除]大学身份介入并配合当地调查,在对直接受影响建设人员实施先期记忆清除同时,对少数在场而未被异常模因影响的宗██进行了采访。本采访记录完成于1968年12月22日。
时间: 1968年12月22日,14:00起。
地点: 宜兴县██招待所。
采访者: 沈██,Site-CN-91二级特工。
记录者: 刘██,Site-CN-91一级特工。
受访者: 宗██,时年56岁,宜兴县太华人民公社███村农民。
翻译: 万██,时年26岁,宜兴县革委会成员。
本次采访在宜兴县革委会的万██的监督下进行,受访者与监督者事后均接受记忆清除。由于宗██仅使用宜兴方言,故万██在监督之余还兼任翻译工作177;采访记录整理中略去万██的翻译部分。
[记录开始]
[万██将宗██领入沈██与刘██所在的房间。随后万██向宗██介绍了沈██与刘██的来意。]
沈██: 老乡您请坐,我们是北京来的专家,受毛主席的命令来宜兴调查之前你们在取土时候遇到的那件怪事的。
宗██: 啊呀呀,北京来的同志啊?居然还会来我们这种小地方,你们想要问什么呢?
沈██: 我们听说之前你们在修水库的时候发现了什么东西,您可不可以从头开始跟我们讲一下?
宗██: 那么我要从哪里开始讲呢?哎呀,那都几年前了,十年前了,我记得是“大跃进”那时候,当时县里打算在那边修一个水库。我们这边夏天热,雨又一会有一会没有,雨一多就会发洪水,雨少了又会旱。那时候就说要修一个水库,好吃水,也好灌溉用。
刘██: [低声对沈██] 沈老师,他好像要从修水库开始讲了。
沈██: [点头以示了解] 老乡,关于水库这一块的事情县里主管水利这方面的同志们已经告诉我们了,咱们还是从这个月之前您遇到的事情开始说起吧?
宗██: [尴尬] 啊,我尾巴可能有些太高了。不好意思不过确实是没有经过这种场面。之前修水库的时候,我们当时在江下园那边挖土,运土方上去大坝那边,我记得是这个月头那几天的时候,当时我们挖到了一堆碎碗。
沈██: 您说碎碗?
宗██: 是啊,碎碗,就和我们以前在家里用的那种粗陶碗差不多一样的。最开始我们也没当回事,再往下挖的时候,就发现好像碎的陶片越来越多,不仅是陶碗,还有一些别的陶的东西的碎片178。
沈██: 然后呢?
宗██: 然后我们就挖到了一口缸。很大的破缸,和我们家里的澡锅179差不多大。[宗██做了一个双手合抱的动作]大概就这么大,我们当时开玩笑说,这口缸可惜是破的,不然拿回去当水缸多方便。然后这时候陈██180,他解放前当过帐房先生,50年代又上过扫盲班,是我们这些人里有点文化的人了,他发现那口缸上好像画着什么东西,只不过那时候被土糊着看不清楚。然后我们就拿了一些水把那些土洗了洗,发现下面确实好像写着字。好像是烧陶坯之前就刻在上面的,
沈██: 那些字你们当时有人能看懂是什么意思吗?
宗██: [摇了摇头]同志,我们祖祖辈辈都是贫农,就五几年上了扫盲班,学了几个字,会写自己的名字而已。那缸上面的字,我们是一个都不认识。这时候有人就反应过来了,说这是“四旧”,怕不是地主阶级为了逃脱惩罚埋在地底下的,说着就要砸掉,然后被陈██拦下来了。就是一口破缸,怎么可能是地主阶级留在那里的呢?再说上面多少写着字,他说我们得试试往县里报,让他们懂行的来看看这是不是“四旧”。然后他们就开始吵是当场砸掉还是报告到县里再砸掉了。后面的我就不知道了。
沈██: 后面你就不知道了?
宗██: 对的同志。我这时候突然觉得肚子不舒服,就……就找了个地方方便。等我回来的时候,我发现他们还在吵,我想去凑个热闹结果发现事情不对劲。他们吵架的时候好像在说外国话一样,我一个字都听不懂。
沈██: 你大概出去了多久?
宗██: 没有很长时间,可能也就一刻多钟。同志,毛主席教导我们不要封建迷信,这世界上没有神鬼,但那时候我回来的时候发现他们吵架的时候就好像在说外国话一样,但我们都是知根知底的人,我知道他们都是世居本地,绝对没有学过什么外国话的。您说,这会不会是原来解放前老人会说的什么鬼上身了?我以前听说,地府里的鬼们说的话我们凡人都听不懂的。
[万██并未翻译该段话,反而开始斥责宗██立场不坚定。]
沈██: [低声问刘██] 小刘,他们在说什么?
刘██: [低声对沈██] 沈老师,革委会的同志在斥责老乡瞎猜不唯物,在我们面前充样子。[看了看已有记录]基本事实应该都清楚了,老乡也应该没有别的可以说的细节了。接下来就是等考古那边的同事过来了。
沈██: [点头以示了解后对万██] 万同志,我想我们今天了解情况应该就到这里了。我们后续会上报北京那边,他们会派人过来看看,初步了解应该是挖到了很有价值的考古遗迹。具体的遗迹情况和后续发掘,要等挖出来才知道了。
[万██与宗██离开房间。]
[记录结束]
后记: 1969年1-3月,基金会主导在江下园遗址进行了全面秘密考古发掘,并在回填探方后对相关人员实施了统一记忆清除。首批被影响的水库建设民工经记忆清除后脱离SCP-CN-3141效应影响。江下园遗址出土有刻有SCP-CN-3141-3文本的骨器一件、玉器一件、陶器3件,后被统一划拨Site-CN-91档案室。
附录CN-3141-4: 南宋嘉定本《异闻录》记录的晋宋反制措施181
《异闻录》佚名著,旧为奉化█氏藏书,1945年由基金会回收。《异闻录》底稿推断成书于宋以前,目前所见为宋本,避讳至宁宗朝,据题跋内容可推断为嘉定本。《异闻录》现藏Site-CN-21文书部,目前最常使用的《异闻录》版本为1960年Site-CN-21点校版(陈代善,1960)。《异闻录》近世长期被认为是传奇小说,首藤寅助(1944)182根据与日方与朝鲜方的相关事件记录横向对比进而确定其底本实际为选择过的异学会内部记录,经大流散183后流入民间,经佚名小说家改造后完本。
本文重点关注《异闻录·下卷·山越》一章(简称《山越章》),该章共1251字。本文认为《山越章》可能是以公元4-5世纪异学会主导对华东地区SCP-CN-3141-1人群有组织性的扑杀反制措施为底本经润色后成文。随后本文从底稿语言风格、人物原型及旁证材料佐证《山越章》底本为4-5世纪时成书。
首先,本文从底稿语言风格方面指出,尽管经宋人润色,《山越章》部分用词仍有较为典型的南朝用词习惯,而非唐宋时用词习惯;这些用词可能来自润色底本。且唐人伪托南朝作伪书不仅大多仍使用唐时用词,尤以地名为甚,而《山越章》中地名除晚期避讳外,几无舛互,因而亦可佐证其底本为南朝所作。其语言风格部分有效驳斥了Wong(2010)认为《山越章》系借晋宋时事喻唐时事乃至宋时事。
其次,本文由人物原型角度指出,尽管《山越章》大量假托官职隐去人物具体身份,然而人物原型仍可对应上江浙地区东晋至刘宋时部分人物关系,且其剧情大抵可对应4-5世纪时几场已有记录的战争,而无法对上任意江浙地区中唐以后节度使相关人物关系。这一点也可证伪Wong(2010)的观点。
再三,本文从旁证材料指出,《山越章》记录的地名中,大多以今太湖平原北部一带的地名为主,这些地区在考古上正于4-5世纪经历了较大规模的SCP-CN-3141-3-1材料出土骤减,且这一时期SCP-CN-3141-3-1也经历了第一次失传;而在8-12世纪时减少有限。尽管并无SCP-CN-3141-3分布的地区也具备使用SCP-CN-3141-1的可能性,但Will(1996)已讨论过SCP-CN-3141-3-1的出土骤减说明SCP-CN-3141-1人群在文化上受到了较大的打击。而《山越章》可视为4-5世纪该过程的文献记录。
综上所述,本文认为《山越章》的底本为4-5世纪异学会以██之乱等战争为掩盖措施有组织扑杀SCP-CN-3141-1人群的记录。
附录CN-3141-5: 001号SCP-CN-3141-3-2实体(1933,广西上思迁隆)
附录CN-3141-6: 关于SCP-CN-3141的扩张与建议的一封信189
皮埃尔·马丁斯先生190,
近来巴黎可好?前线的情况并不太好,战事仍在胶着状态。我们已经收到了消息,需要过几日去支援前线,希望上帝与玛丽安娜站在我们这边。
之前您来信问过我关于SCP-███扩张的观点。先前我在圣雅克角191时,即与您说过,SCP-███恐怕不仅仅是塔戈尔爵士192所描述的那么简单,只是阿萨姆或是印度支那地方性的异常,它很可能是一个更大的异常在我们视线里的少数孑余部分。这段时间我在空闲时间研读之前您交给我的微缩胶片时,我确实有一些发现,更加坚信了我对这一观点的看法。
您交给我的实验记录胶片我已经看完了。我发现塔戈尔爵士之前所称的SCP-███似乎并不一定都表现出明显的异常效应,似乎看起来,那些有着比较强的异常效应的语言往往都集中在那些声调数量很多,靠单音节词根为主的语言上;而那些声调数量没有那么多或者转向以多音节词根为主的语言来说,就没有那么明显的异常效应。虽然可能还需要更多的实验来证明,但我怀疑SCP-███可能实际上只是我说的前一类语言,这些语言带有异常效应的本质;而后一类语言是它异常效应下的牺牲者,是它影响的外延。
那末如果以这些观点来看,似乎SCP-███包括暹罗话、寮国话、掸邦话这些自称“岱依”的民族所说的话,乃至于越南话;而它影响的语言,则包括从中国的官话到罗罗话、西藏话、缅甸话、雷布察话以及那些地区的许多小语言,这些语言都在全部或者部分参项上与SCP-███相似,这代表它们很可能都或多或少受过SCP-███的影响。如此大的影响范围,对我们基金会乃至之前的诸多前体组织来说,都是前所未见的。
我仍然在看之前您从镇宁193带来的微缩胶片194。我自己不是特别熟悉傣潭文195,加之战事紧迫,所以破译进度很慢。目前来看,SCP-███的祖先来自北部或是东北部的某个地区,据说比孟德196或是孟啦197更为东北,可能在现在的中国境内。若要详细研究,需要联系中国方面组织考察。
话又说回来,如此大的影响范围,足以说明SCP-███的同化能力是十分强盛的。加之它涵盖了世界上人口密度最大的区域之一,又比邻另一个众所周知的人口密集区,那便是印度,我们不知道目前是什么在阻挡着它大规模扩散,可能是印度地区庞大的人口让它尚未结束同化过程。但印度并不是万能的缓冲区,就好像一锅水虽然可以保护锅子不被烧穿,但如果一直烧下去的话,锅子总归是会被烧穿的。因而,塔戈尔爵士的说法确实有一定道理,我们必须要考虑未来一旦印度作为缓冲区失效的情况。而如同我之前打的比方一样,制止锅子烧穿的最好办法,自然会是移开火源。
我会在回到巴黎后与您详细讨论我的方案。
请接受我最诚挚的敬意。
昂里·杜本
1916年6月29日,于皮卡第阿尔贝
附录CN-3141-7: 1876-1878年5封西隆至加尔各答的电报,已据密码本译写。198
电报编号1876-01974
西隆,29/07/76
第零反邪教军团孟加拉军
接焦尔哈德199电报,已确定阿豪姆语本身为土著异常。需进一步指示。
G Tagore
电报编号1876-02567
西隆,12/08/76
第零反邪教军团孟加拉军
焦尔哈德电报,对应异常人群无异常来源自觉。注意异常具备较大潜在威胁性。需请示西姆拉200及伦敦进一步决定。
G Tagore
电报编号1877-00834
西隆,05/03/77
第零反邪教军团孟加拉军
车来堆201诸大墓发掘完成,焦尔哈德无异议。已寄送发掘报告,请注意查收。
G Tagore
电报编号1877-02739
西隆,08/08/77
第零反邪教军团孟加拉军
茶园计划202已报批西姆拉及伦敦,知悉。
G Tagore
电报编号1878-00101
西隆,01/02/78
第零反邪教军团孟加拉军
阿萨姆异常详细调查报告已寄出,请注意查收。需进一步指示。
G Tagore
附录CN-3141-8: 关于SCP-████移交领属权的回复。203
您好,Site-CN-91的常博士:
关于您之前寄送来的《关于SCP-████移交领属权》一信,已由SCP日本分部于9月20日转寄抵达。
目前SCP-████项目的研究权限虽然在基金会总部处,但相关研究工作大多由印度及法国分部员工执行。这一决定主要因为印法双方在SCP-████项目上拥有较长历史与较多相关一手文献,亦即因为双方在对SCP-████项目的态度处于相对中立的位置。而这两项优势是目前我们仍决定将SCP-████的领属权保留在总部处的主要原因。
这当然并不是因为我们自己藏拙,事实上,您和您的同事们如果想要研究SCP-████项目的话,可以待将来中国分部与总部“三互通”204后,书面申请即可调取相关档案和材料。这并不是多么困难的事情。同样,我们也希望有一天,可以仅通过单次申请,即可调取到您和您的同事所持有的SCP-████-1实体。这类人类文明在异常过去中留存下来的宝物应当由全人类来研究。我想,您应当也会同意我们的意见。
关于您在信件中说明的偏见与狭隘问题,我们不得不再三向您重申,基金会是一个力求中立、自由的组织,我们并不一定需要因为研究人员的出身而设置研究禁忌或研究立场,而事实上我们也正是如此做的,我们鼓励研究人员在对相应项目研究时能抛开自己出身与政治观点带来的局限性。
而我们作为您的朋友,可能也不得不有一个善意的提醒。您在来信中申明从民族历史的立场来讨论SCP-████的归属权问题,诚然,您和您的同事确实拥有远高于我方研究人员对古典汉语所记录历史文献的解读能力,这可能会对SCP-████的研究带来便利。但恕我们直言,一味地强调民族感情与民族历史可能对您和您的同事申请领属权的转移会带来不利。因为作为SCP-████研究对象的一部分,这难免会贻人口实,让您落入不中立或选择性处理材料的指摘中。而作为拥有SCP-████项目以外文化背景的法印双方研究人员,尽管在处理历史材料时可能会有所欠缺,但至少是可以保证尽可能公平的。
在与印度和法国分部的相关研究人员交流后,他们指出,目前学界仍然对SCP-████的具体分布了解不足,相应地,对潜在收容措施也因而无法长期敲定。他们建议您和您的同事们可以利用你们在中国特有的研究条件,尽早、尽快对SCP-████的具体分布区域进行摸排与确认。此外,您和您的同事们可能也需要思考一下,贵方作为SCP-████研究对象的一部分,应该如何尽可能脱离SCP-████的影响,站在一个更为国际化、中立化的角度来思考。这一切都是致力于为我们将来可以达到更深一步的合作做出努力。而最终整个项目的归属权,在我们更深入合作后,可以由贵方与我方以及目前承担研究工作的印、法双方共同会谈决定。
祝您研究顺利,
Site-19
附录CN-3141-9: 关于5个有收容失效风险的SCP-CN-3141-1社群的预备收容措施。205
前言: 本系列预备收容措施由SCP基金会中国分部于1978年提出并实施,作为1978年在香港达成的SCP-CN-3141归属权转移协议中中方需要履行责任的一部分。
预备收容措施1:
- 对应语言: SCP-CN-3141-1-18206
- 当前状态: 与SCP-CN-3141-2人群及非异常人群杂居
- 预备收容措施: 由于当地现实情况,基金会目前推行于当地进行SCP-CN-3141-1-20207教育,并经由教育界联系保持两地的联系通道。
预备收容措施2:
- 对应语言: SCP-CN-3141-1-23208
- 当前状态: 灭绝,具基金会外复兴运动
- 预备收容措施: 基金会需介入干涉复兴运动可能性。 2000年8月17日修订: 基金会需保持该语言社群持续与SCP-CN-3141-1-1社群保持联系,维持在同一语言社群中。需保证SCP-CN-3141-1-23持续非孤立状态。
预备收容措施3:
- 对应语言: SCP-CN-3141-1-24209
- 当前状态: 孤立于无异常语言中210
- 预备收容措施: 基金会目前与当地佛教组织与基督教组织合作,以间接接触法保持该语言社群与SCP-CN-3141-1-1及其他SCP-CN-3141-1社群的联通。2000年8月17日修订: 已通过掸邦民族地方武装建立后备联系通道。
预备收容措施4:
- 当前状态: 与SCP-CN-3141-2人群杂居
- 预备收容措施: 由于处于逆转回阶段6的过程中,这两种语言σt并不足以让其需求过多干涉。仅需保持与其他SCP-CN-3141-1语言与SCP-CN-3141-2语言类似的使用人口估测即可。
附录CN-3141-10: Dr. G. Ch'in的告别邮件213





