A.R.G.U.S. Inc. 中心页

世界上最有效率的军队
——现已开放雇佣!
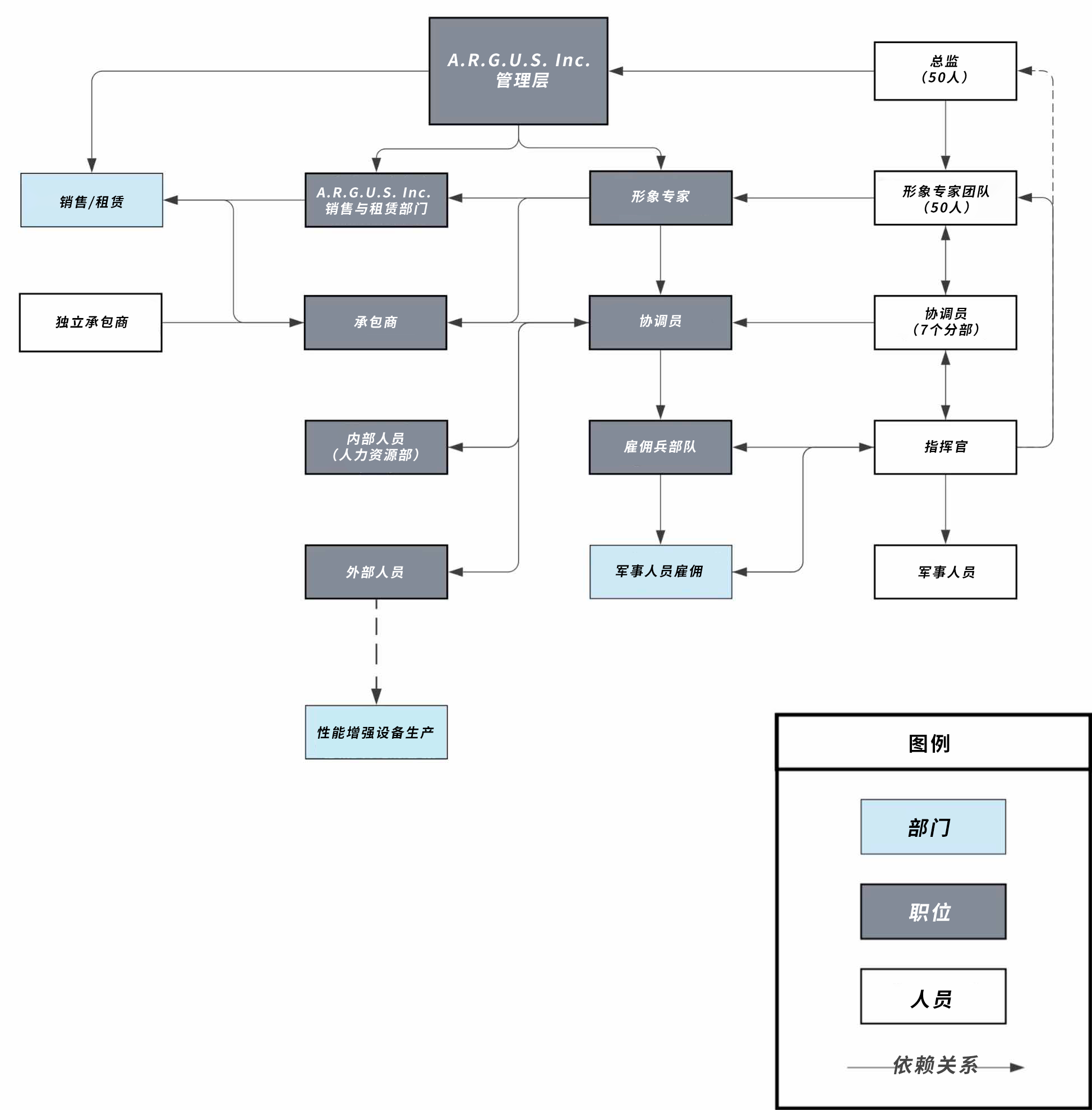
A.R.G.U.S. Inc. 是一家在国际范围内开展广泛行动的准军事组织。本公司成立于千禧年交替之际,业务涉及多个领域,包括:
- 提供高素质的安保人员租赁服务
- 出租及销售最先进、最尖端的军事装备
- 独立人员的训练与实战演练
- 生产及销售个人效能增强器
我们的形象专家将全程确保这些服务的使用完全匿名,并绝不会对客户的地位和职位构成任何威胁。
“我们不问问题——我们只完成任务。”
页面版本: 5, 最后编辑于: 01 Oct 2025 09:58





