快速、安全、放心。
理念
Gp快递物流有限公司(以下简称Gp快递)成立于2014年10月,本公司初期作为MC&D贸易公司物流部门,目前已离开母公司,并以商标Gp以及名称GpExpress进行个体物流经营。并在中国、中国香港、印度、俄罗斯、日本设立有分公司,建立存在超过35000个运输站点。
Gp快递一向秉承快速、安全、放心的理念经营,为贵公司客户提供优质、高性价比的运输服务。致力于成为全球领先的综合性快递物流运营商。在科技领域创新领域,Gp快递坚持以科技生产力为核心,引领快递物流行业发展。
Gp快递目前接收生物、化学、物理以及异常物品的运输服务。并且拥有全球目前最为庞大的运输技术研究团队,投入资金超过数万亿美元。以超科技为核心,发展奇术科技以及异常科技运输,运输设备类型超过数百种,可为用户进行量身定制。在此,Gp快递物流公司总裁,即我Scaven·Ideal,致以各贵公司最诚挚的问候。
Gp快递物流公司(简称Gp快递)是基于MC&D公司建立的Goi同行组织,曾被称为MC&D物流部。需要注意的是Gp快递已不属于MC&D公司,目前MC&D作为Gp快递的股东之一,并且签署了长期物流合作合同。
MC&D物流部时期,Gp快递的总裁Scaven·Ideal经由MC&D于2001年招聘加入,当时的职务为货物发送管理。
因数起外包物流公司事故,基金会收容了数个属于MC&D丢失的货物,造成了MC&D一段时间的大规模损失。Scaven·Ideal在MC&D三人资助下,自2003年开始逐步扩大规模,并成功建立Gp快递的前身MC&D物流部,开始利用MC&D资源研究货物运输技术。
Scaven·Ideal对此充满了野心,并从建立伊始一直遵循快速、安全、放心的理念,要求所有员工(包括他自己)以自己的生命为代价,保卫所有货物的安全。相对的,他也为所有人准备好了足以令他们满意的回报。
长期以往,MC&D物流部已经发展到了难以想像的规模,而MC&D公司也已不具备为此承受高昂研究费用的现金流。
2013年,MC&D开始与Scaven·Ideal商讨是否将MC&D物流部分离。最后经由Scaven·Ideal签署协议,MC&D物流部重新命名为Gp快递物流有限公司,并且将MC&D公司作为最大持股股东,开始对外开放物流运输服务,Scaven·Ideal至此成为Gp快递总裁。
此后,Gp快递得到了全世界各个异常组织的认可以及大量订单,相比以往活动范围更大更广泛,资金增长使研究重新步入正轨,继续发展出了异常收容及运输措施,在一定程度上已能媲美SCP基金会。后期开始向奇术方向研究发展,而Scaven·Ideal最大的野心既是对亚空间传输装置的研究,尽管只是试做型设备,但已经可以投入使用。
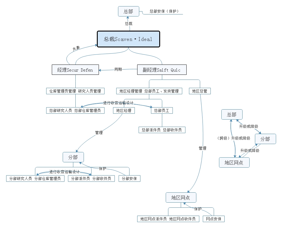
人员
- 总裁Scaven·Ideal
生于1975年,一位老成的好好先生。大多数时候你都可以见到他出没于Gp快递位于美国的总部,在没有事情的时候会经常去逛货物收容区。他并不在乎收容的是多么危险的货物,因为他相信自己的员工有足够的技术保护他和他们自己。
另外没事可以和他聊聊,他很喜欢聊天,但是别忘了千万不能疏忽工作,即使好好先生也是会发怒。作为Gp快递总裁,背叛他贯彻的理念不会有很好的下场。
- 经理Secur Defen
曾经是Scaven·Ideal手下的总管之一,专门负责安全运输研究。她的性格让人无法靠近,似乎对任何人具有极强的警戒,目前只有其丈夫Scaven·Ideal能够与她亲近,或者工作中与副经理Saift·Quic进行业务交流。似乎很年轻。
尽可能少和Secur Defen接触,一是她不好接近,二是她毕竟现在是Scaven·Ideal的妻子。
- 副经理Saift Quic
公司最忙的人,也是工作效率最高的人,包揽了管理发货部门以及运输部门的职务。Saift Quic他很容易不耐烦,经常在尚未准备的情况催促发货,但是除此之外, 他干得很好。自传说站点以来从未出现一次出货失误或货物损坏,运送速度仍然保持在一日国内,三日跨国。
不得不说,他很值得称赞,尽管很神经质。
- 地区经理 21人
他们位于各个地区,负责各地的总部运输安排以及人员工作安排,通常并不直接管理运输工作和研究,必要时候地区经理需前往公司总部进行会议。并且签订各项研究协议与员工提拔工作。
他们相对总部,可能能够使用的设备以及装备较少且类型较少。但分部资源足够完成高端运输工作,并且情况允许可以向总部提交申请设备使用权限。
- 地区总管 每个分部地区200人以上
他们主要负责地区总部以外的网点货物运输管理,相对总部除运输安排以及人员安排外,通常需要直接管理运输工作,由于属于网点所以无需进行研究工作。
由于更加小型,地区总管不具备强力的运输设备,大多数时候只能通过总部进行申请从而使用奇术类以及超科技类设施。
- 收件员 各个分部超过1000人以上。总部超过1300人 编号格式:REE-XXX
他们专门进行上门收件的服务,相对派件员,收件员能够使用的装备等级较低。由于是第一接手货物的人员他们的工作可能相对危险,通常还会与一位奇术师协同进行。
由于同样是极为危险的职业,重要的收件员将会得到较多的假期以及福利。抚恤金较高,并且重要的收件员将会得到挂载“铭记之墙”的资格。
- 货架管理员 各分部超过500人以上 总部超过700人 编号格式:SEC-XXX
收件员将货物送入仓库后,会对货物进行收容以及研究的人员就是货架管理员,通常会分为两个小组分别进行收容设计以及运输设计。并且对运输、收容设备进行改造,由于使用超科技技术,改造所需要的花费的时间基本维持于一天以内。
研究出现失误,大多数时候会将设备销毁,但部分难以销毁的项目会低价售与给同行组织进行处理,包括基金会。
- 派件员 各分部超过1500人 总部超过2000人 编号格式:TPP-XXX
Gp快递中最为关键,也是最重要的成员之一。包含搬运收容设备以及货物进入运输载具,并且保证运输期间绝对安全且货物完好无损送达。派件员必须保证货物安全优于生命,因此较为重要的派件员拥有更多的假期以保证工作热情。
其中大部分人员具有一定程度战斗力,甚至奇术经验,保证运输过程中能够使用各种方式击退敌对人员或组织。相对于收件员,其武器申请优先级较高。并且拥有福利待遇与可自行改建的宿舍,若出现派件员死亡将会提供高昂的家属抚恤金,并且每一位死亡的派件员名牌将会挂载“铭记之墙”上。
- 安保 各分部超过200人 总部超过300人 编号格式:DEF-XXX
Gp快递的安保为分部最高战斗力,均含有奇术战斗经验以及超科技武器使用经验。此类人员为最稀少,但作为收容区域保全而言他们也是最为重要的。至今为止所有分部攻击事件,若不存在安保人员将会对Gp快递造成巨大的损失并造成信任危机。
由于随时可能进行战斗,安保人员拥有极高的福利待遇,并且施行三日轮休制(一周三天工作,四天放假)。并且死后得到抚恤金较高,同样拥有死后挂载名牌于“铭记之墙”上的资格。
次要员工
- 清洁:货物运出之后进行仓库清理,也负责日常打扫。
- 客服:接收订单以及解答疑惑。
设施、设备
设施
- 总部、分部
Gp快递美国总部位于美国 俄勒冈州 波特兰市一处地上建筑,可通过地下交通系统互相之间进行地区网点人员或货物运输。原名MC&D物流部,运输等级默认最高。直接与总部联系并且运输的货物都会默认启用高价值定制服务,并且经由Secur·Defen进行安排。拥有目前最高级研究设施以及所有运输设备,位于总部大堂的巨型墙面作为“铭记之墙”镶嵌着每一位死去的收件员、派件员以及安保人员的名牌。目前总部也作为研究总部活动,大多数高级研究人员都在总部,少数前往分部。
分部则位于各个国家,组成基本相同,但资源较少,且很多大型运输设备需要从总部进行申请提取使用。这些分部经由分部经理管理,他们也是MC&D物流部时期由Scaven·Ideal提拔的员工,同样保持着与Scaven·Ideal一样的理念快速、安全、放心。
- 地区网点 编号格式:(地区名称)-BXX
相对分部更小型,通常只负责收件以及运输,并不直接参与研究项目。也是人员最少但数量较多的设施。物流等级较低的货物会优先交给地区网点进行处理。能够使用的运输设备很少,但可以对分部或总部进行设备使用申请,视情况批准使用。
由地区总管进行管理,很多地区总管经常要自己亲自管理运输安排作业,所以大多数地区总管可能并不十分在意自己的工作。大多数虽遵循公司理念,但为了避免麻烦很多都不太会去接受异常物品的运输。但仍然保持货物运输安全以及运送速度。
- 仓库(临时收容区、短期收容区、长期收容区)
总部、各个分部以及网点都拥有的基础设施,总部仓库最大,分部其次,而网点最小。收件员运输货物至网点之后最重要的一件事就是将货物放置于仓库的临时收容区,这些仓库都由货架管理员管理。
临时收容区,只有最低运输级别的货物以及刚刚运输到达的货物存放,不存在异常属性抑制的任何设备,在此处的异常货物都将转移至研究部门进行研究。
短期收容区,大多数时候都只存储高价值货物,所使用的抑制系统是可以轻易安装在卡车以及飞机上的设计,或长期收容较为困难需加急派送。短期内这些货物能被有效收容,但长期情况下存储的费用会越来越高,所以一般只有高价值货物才需要存放于短期收容区
长期收容区,绝大多数货物存储的地方,大量且安全的货物存放于此。这里的收容设备可以有效地长期收容而且费用很低,发件人也不需要加急派送,也存在租用仓库作为发货地使用的客户。(如MC&D)
- 研究部门
进行收容措施的研究,货架管理员中的部分人员会被分派至这个部门进行收容研究工作。
他们中的多数都是各个大学的理科博士,存在有同行组织Alexylva大学博士实习生以及圣克里斯汀娜书院实习生。他们擅长研究异常物品特性,并运用奇术科技以及超科技技术进行收容设施的设计以及建造,一天之内就可以建造出合适安全的收容设施。
他们中的少数也为收件员、派件员以及安保研究武器以及奇术装备,用于派送过程中,对抗敌对人员以及组织。而更一小部分人员为Scaven·Ideal直接任命,组成了一个精英团体,专门研究“亚空间传送”设备。
- 员工能力测试、训练所
新进员工第一次加入公司后,进行训练使他们使用异常能力的场所。所有员工都需要在这里进行长达1个月的入职训练并且灌输理念,在最后对员工训练测试结果进行分级。并且训练后每6个月会再次进行测试,用来确定员工的能力是否下降或上升,需不需要降级升级。
高评价并且拥有特殊能力的的员工将会被分派至总部,特殊能力强但评价一般的会被派遣至分部或成为网点总管,而仅仅合格的员工只会被分派至网点。
- 员工宿舍
就是员工宿舍,一般来说没什么特别,网点较小(最多5人50平方),分部和总部较大(最多3人60平方)。但是派件员以及安保可以随意的改装他们的宿舍。
设备
- 货车、轮船、飞机
Gp快递常用运输设备,最低级也是最实用的,货车可以进行任意的改装,速度一般但存储量中等而且方便。轮船载货量极其的大,但速度非常慢,适合大量货物运输。飞机存储量少,但是飞的快,跨省/州甚至跨国都非常的快。
运输设备代号以作者设定为准。可以存在冲突(冲突可以使用“各个地区间代号不同”为由)
- 亚空间运输
Scaven·Ideal的夙愿,也是Gp快递的终极目标,做到无需货车以及飞机即可传送货物至任何地方,并且价格低廉实用。
目前仅能量产一次性传送器产品以及仅存的一台大型传送器,价格高昂且维护时间极长,通常只用于极高价值的小型货物以及大型货物使用,并不用于通常的运输,任何分部以及总部都需要Scaven·Ideal的签字才可以使用。
- 奇术爆弹(包含保护手套以及奇术强化击发器)
“用拇指击打,射出高威力高速度的石子”,这是奇术爆弹最简单的描述。掌握并且熟练运用奇术的员工,可以将任何可以使用拇指弹射的物件作为奇术爆弹使用。
但是为了更强大的威力、精准度以及提高使用安全性,和一般且没有掌握奇术能力的员工一样,使用奇术爆弹需要佩戴保护手套以及奇术强化击发器,这些装备可以降低奇术爆弹对自身的伤害,并且增强爆弹威力以及精准度,做到媲美重型弹药的效果,而没有奇术能力的员工可以使用足以射杀敌人的爆弹。
- 重力修复系统
用于给物理性质方面产生异常的货物使用,通常是重力异常,如货物悬浮、过重、无阻力等。需要稳定的电力支持,并且在货物送达前不可以关闭。
已用于以下货物:Gp快递:GP/H-V-Un-T5526398
- 神能镇压胶贴
在物流部时期,MC&D的业务发展进香城之后研发的产物,是结合了公司本身的超常材料技术以及香城另一侧的世界特有的神能科技的新锐奇术产品。
将神能技术「镇静」的咒文以放射性涂料铭刻到具自我完善特性的高聚合物材料上,只要透过简单的奇术动作,就能将「镇静」的效果持续施加予贴上这种胶贴的有意识实体上面,使它进入不会被打扰的沉睡状态之中。会用于危险性较高而且有自主意识的货物上,使其在运送过程中不会对送货员及运输设备造成妨碍。其效果及持续时间视乎于贴上的胶贴长度以及货物的意识强度而定,而且胶贴意外脱落的话会使「镇静」的效果失效。
由于不同种类的实体的意识波长及物理形态有较大的差别,有着为专门针对不同类型的实体而编程设计的神能镇压胶贴存在,此类胶贴会有相对应的前缀词「XX1专用」。已用于以下货物:Gp快递:Gp/Un-Che-B9942420
- 电磁干扰装置
向安德森机器人公司订购的重型装置,可发出固定频率的电磁干扰波以压制住特定的机械装置,使其处在稳定的“停机模式”中
已用于以下货物:Gp快递:Gp/Un-Phy-C5788341
(合格的Gp快递文档作者可以自行在此添加您的设备详情)
Gp快递最重要的一点既是快速、安全、放心,你可以将Gp快递看作是移动式的SCP基金会,他们也存在有能有效收容异常事物的能力。
由于Gp快递前身是“MC&D物流部”,所以撰写MC&D物流部时期的文档需要将Gp快递Theme CSS文档改为MC&D的Theme CSS文档。但是所有MC&D快递时间不可以超过2014年的6月份,因为2014年11月Gp快递正式成立。
Gp快递有别于SCP基金会,它主要由Goi格式组成,因为基金会极少从Gp快递手里拿到过任何她们运输的快递。实际很大程度上Gp快递从未被基金会拦截成功,并且只有GOC会更频繁的袭击Gp快递的运输设备。SCP基金会清楚袭击运输车辆和飞机以及分部网点不会对收容有任何好处,Gp的反击即使机动特遣队也是难啃的问题,他们能好好的收容运输这些异常物品。
所以Gp快递几乎不存在被SCP基金会收容的快递项目,如果要撰写快递SCP项目的话,尽可能不要涉及Gp运输的货物,因为Gp快递极少失手。但是并不排除被GOC摧毁,并且被SCP基金会收容后重新被夺回的货物。
但是!货物或许毁在了袭击中,亦或者损坏而不完整不可使用。但是即使是这样,Gp快递依然会送达,只是货物会从完整无损的状态,变成一堆或许可以修好的残缺部件。因为Gp快递只管完整的送达。并不会在意是否损坏,在运输合同的条款里也定了视货物价值提供赔偿金的部分。
一般来说,严肃Gp都会尽可能的保护好货物,并且保证仍然保有原有的功能上造成轻微的损伤。而被SCP收容的货物如上,会被Gp快递以任何方式回收。在此状态下,Gp快递的员工或多或少都会受到伤害甚至死亡,但是仍然会以接力、特殊运输设备的形式重新送到收货人手中。
还有如下情况:
- 基金会知道运输目的地,到货之后就开始的收容,Gp快递不会负责到收货后的事故。
- Gp快递自己进行研究的时候产生的异常,由于难以控制销毁从而交给基金会收容。
- Gp快递的员工,他们有的是运输能力或奇术能力相关的异常人类,被收容可以是下班的时候。
Gp快递存在对货物的分类,包含物理、化学、生物,而其中可公用的特殊标签为异常以及高价值,除此之外的二级分类可由作者自行创建。
分类如下:
- 生物类(Biological):包含动植物、细菌、真菌、病毒,死亡或仍存活的有机物
编号书写方式为:Gp/Bio-X1234567。
类型书写方式为:生物——(已死亡/未死亡)(由作者自行创建)类
- 化学类(Chemistry):即化学元素物质,分级有安全、易反应、不可控。
编号书写方式为:Gp/Che-X1234567。
类型书写方式为:化学——(由作者自行创建)类
- 物理类(Physical):即任何可视化的固体或液体,可复合使用
编号书写方式为:Gp/Phy-X1234567。
类型书写方式为:物理——(由作者自行创建)类
- 异常类(Unnormal):以上任何一个种类中出现异常属性的货物
编号书写方式为:Gp/Un-Che/Bio/Phy-X1234567。 (若货物为物理类,命名为Gp/Un-Phy-X1234567)
类型书写方式为:物理/化学/生物——异常(由作者自行创建)类
- 高价值类(High-value):以上任何一个种类,客户提交高价值货运申请使用,总部运输货物必定添加该标签。
编号书写方式为:Gp/H-V-Che/Bio/Phy-X1234567。 (若货物为化学类,命名为Gp/H-V-Phy-X1234567)
类型书写方式为:物理/化学/生物——高价值(由作者自行创建)类
无形类Gp只运输存在载体的货物,分类为“物理-异常实体类”
另外若不存在作者需要的分级,可以自主创建。
可以用这串代码使用专用的Gp快递主题。
[[module CSS]]
@import url(/component:gpexpress-css-theme/code/1);
[[/module]]由于Gp快递主要由Goi格式组成,下面是标准的Gp快递Goi格式(点开折叠可以查看代码)。(即Gp快递物流单)
页面标题格式为:Gp快递:(Un/Hiv)Phy/Bio/che-X1234567
网址页面格式为:gp-(un/hiv)phy/bio/che-x1234567
[[=]]
[[image http://scp-wiki-cn.wikidot.com/local--files/gpexpress/So-hard-to-use]]
[[/=]]
[[=]]
[[size 300%]]Gp快递归档数据库[[/size]]
[[/=]]
[[=]]
@@@@
@@@@
[[module ListUsers users="."]]
++++ 欢迎您, %%title%%
[[/module]]
@@@@
@@@@
||~ 搜索 || GP/XXX-X1234567 ||
[[/=]]
@@@@
@@@@
[[table style="width:100%"]]
[[row]]
[[hcell style="border: 0.5px solid silver;padding:0.2em 1em;background:#f0f0f0" colspan="4"]]
快递信息
[[/hcell]]
[[/row]]
[[row]]
[[cell style="border: 0.5px solid silver;padding:0.2em 0.5em;width:10%;background:#f0f0f0; text-align:center;"]]
**收件
日期**
[[/cell]]
[[cell style="border: 0.5px solid silver;padding:0.2em 1em;width:40%"]]
@@(写收件日期)@@
[[/cell]]
[[cell style="border:0.5px solid silver;padding:0.2em 1em;width:10%;background:#f0f0f0; text-align:center;"]]
**收件人**
[[/cell]]
[[cell style="border:0.5px solid silver;padding:0.2em 1em;width:40%"]]
@@ (收件人名称)/███(应收件人要求抹除)@@
[[/cell]]
[[/row]]
[[row]]
[[cell style="border:0.5px solid silver;padding:0.2em 1em;width:10%;background:#f0f0f0; text-align:center;"]]
**地址**
[[/cell]]
[[cell style="border:0.5px solid silver;padding:0.2em 1em;width:40%"]]
@@(写地址)/XX XX市XX区 ██████(应收件人要求抹除详细位置)@@
[[/cell]]
[[cell style="border:0.5px solid silver;padding:0.2em 1em;width:10%;background:#f0f0f0; text-align:center;"]]
**运费**
[[/cell]]
[[cell style="border:0.5px solid silver;padding:0.2em 1em;width:40%"]]
@@ @@(写运费)@@ @@
[[/cell]]
[[/row]]
[[row]]
[[cell style="border:0.5px solid silver;padding:0.2em 1em;width:10%;background:#f0f0f0; text-align:center;"]]
**发件人**
[[/cell]]
[[cell style="border:0.5px solid silver;padding:0.2em 1em;width:40%"]]
(发件人名称/公司)/███(发件人要求抹除)
[[/cell]]
[[cell style="border:0.5px solid silver;padding:0.2em 1em;width:10%;background:#f0f0f0; text-align:center;"]]
**配送
方式**
[[/cell]]
[[cell style="border:0.5px solid silver;padding:0.2em 1em;width:40%"]]
@@ @@
[[/cell]]
[[/row]]
[[row]]
[[cell style="border:0.5px solid silver;padding:0.2em 0.5em;width:10%;background:#f0f0f0; text-align:center;"]]
**派送
情况**
[[/cell]]
[[cell style="border:0.5px solid silver;padding:0.2em 1em;width:40%"]]
@@已派送完毕/未派送/派送中@@
[[/cell]]
[[cell style="border:0.5px solid silver;padding:0.2em 1em;width:10%;background:#f0f0f0;text-align:center;"]]
**发票
类型**
[[/cell]]
[[cell style="border:0.5px solid silver;padding:0.2em 1em;width:40%"]]
@@ (电子或纸质)发票 @@
[[/cell]]
[[/row]]
[[row]]
[[cell style="border: 0.5px solid silver;padding:0.2em 1em;background:#f0f0f0; text-align:center;" colspan="2"]]
**快递单号**
[[/cell]]
[[cell style="border: 0.5px solid silver;padding:0.2em 1em;" colspan="2"]]
**(写入快递编号)**[[/cell]]
[[/row]]
[[row]]
[[hcell style="border:0.5px solid silver;padding:0.2em 0.5em;background:#f0f0f0"]]
快递类型
[[/hcell]]
[[cell style="border:0.5px solid silver;padding:0.2em 1em;" colspan="3"]]
(写入分类)
[[/cell]]
[[/row]]
[[row]]
[[hcell style="border:0.5px solid silver;padding:0.2em 0.5em;background:#f0f0f0"]]
规格
[[/hcell]]
[[cell style="border:0.5px solid silver;padding:0.2em 1em;" colspan="3"]]
(写入运输货物的大小以及重量)
[[/cell]]
[[/row]]
[[row]]
[[hcell style="border:1.0px solid silver;padding:0.2em 0.5em;background:#f0f0f0"]]
特殊需求
[[/hcell]]
[[cell style="border:0.5px solid silver;padding:0.2em 1em;" colspan="3"]]
@@@@
(写入运输时需要使用的特殊设备需求)
@@@@
[[=]]
[[image http://scpsandboxcn.wikidot.com/local--files/tns-goi/%E8%B4%A7%E8%BD%A6]]
XXX示意图(视作者需要)
[[/=]]
@@@@
@@@@
[[/cell]]
[[/row]]
[[row]]
[[hcell style="border:1.0px solid silver;padding:0.2em 0.5em;background:#f0f0f0"]]
快件描述
[[/hcell]]
[[cell style="border:0.5px solid silver;padding:0.2em 1em;" colspan="3"]]
@@@@
@@@@
(以快递公司的角度描写快件的危险性以及运输风险,并且做出评估和设备建议)
@@@@
@@@@
[[/cell]]
[[/row]]
[[row]]
[[hcell style="border:1.0px solid silver;padding:0.2em 0.5em;background:#f0f0f0"]]
备注
[[/hcell]]
[[cell style="border:0.5px solid silver;padding:0.2em 1em;" colspan="3"]]
@@@@
@@@@
(视作者需要添加内容,可以是同行组织情报或客户额外需求)
@@@@
@@@@
[[/cell]]
[[/row]]
[[/table]]
@@@@
@@@@
@@@@
@@@@
[[=]]
+ 快件状态
[[/=]]
[[=]]
|| 时间点 || 快件状态 ||
|| 2018年XXXX || 已从XXXX发往XXXX ||
|| 2018年XXXX || 快件已搭乘XXXX(视使用的载具)前往 ||
|| 2018年XXXX || 快件XXXX ||
|| 2018年XXXX || 快件已签收 ||
[[/=]]
> **事故报告XXX-1234567-ACC(事故):**
> (发生运输事故,需要进行简略的事故报告)
@@@@
> **摄像记录XXX-1234567-REC(录像)**
> TPP-XXX(员工都以TPP+三位数字命名):所以说我们是来示范的?XXX(员工之间只用数字称呼)
> (加入动作在对话下一行,如拍肩)
>
> TPP-XXX:没错啊,XXX
@@@@
@@@@
@@@@
@@@@
(剩余更多内容可以由作者自行添加)
[[>]]
GpExpress 商标所有 ©2014-2018
[[/>]]
@@@@效果
Gp快递归档数据库
| 搜索 | GP/XXX-X1234567 |
|---|
| 快递信息 | |||
|---|---|---|---|
| 收件 日期 |
(写收件日期) | 收件人 | (收件人名称)/███(应收件人要求抹除) |
| 地址 | (写地址)/XX XX市XX区 ██████(应收件人要求抹除详细位置) | 运费 | (写运费) |
| 发件人 | (发件人名称/公司)/███(发件人要求抹除) | 配送 方式 |
|
| 派送 情况 |
已派送完毕/未派送/派送中 | 发票 类型 |
(电子或纸质)发票 |
| 快递单号 | (写入快递编号) | ||
| 快递类型 | (写入分类) | ||
| 规格 | (写入运输货物的大小以及重量) | ||
| 特殊需求 |
XXX示意图(视作者需要) |
||
| 快件描述 | (以快递公司的角度描写快件的危险性以及运输风险,并且做出评估和设备建议) |
||
| 备注 | (视作者需要添加内容,可以是同行组织情报或客户额外需求) |
||
快件状态
| 时间点 | 快件状态 |
| 2018年XXXX | 已从XXXX发往XXXX |
| 2018年XXXX | 快件已搭乘XXXX(视使用的载具)前往 |
| 2018年XXXX | 快件XXXX |
| 2018年XXXX | 快件已签收 |
- 顺带提醒一下注意欧美的日期格式不是年月日,英式:日月年,美式:月日年
事故报告XXX-1234567-ACC(事故):
(发生运输事故,需要进行简略的事故报告)
摄像记录XXX-1234567-REC(录像)
TPP-XXX(员工都以TPP+三位数字命名):所以说我们是来示范的?XXX(员工之间只用数字称呼)
(加入动作在对话下一行,如拍肩)
TPP-XXX:没错啊,XXX
(剩余更多内容可以由作者自行添加)
GpExpress 商标所有 ©2014-2018
另外尽可能别太容易把员工写死,他们明白异常的恐怖之处,就算一点点的不自然也会引起他们的注意。
- 1.Gp有什么含义?
没含义,或者你们可以脑补出来。而且Gp这个名字纯粹是因为公司标志就是Gp两个字用特别的字体组合的。觉得很帅就拿来用了。
或者想要深奥点的话,Gp快递的前身“MC&D物流部”曾经也是使用这个类似假面的标志,黑色假面代表着“隐藏于黑暗之后”,后来沿用至Gp快递时期。Scaven·Ideal看着假面就像字母g和p,就改名为Gp快递。
- 2.Gp快递为什么只送快递,他们不是会收容吗,而且研究异常的他们战斗力不小啊?
是会收容,战斗力却可以说完全比不过基金会和GOC,但是运输时的单兵作战力要比GOC强,略比基金会弱。而且你要知道Gp快递是商人,他们曾经还是MC&D打下手的伙计,他们在乎的是“钱”而非“改变世界”。只需要有客户,他们就没有必要去主动出击。
- 3.基金会/GOC为什么不去收容他们的货物\为什么不允许写被收容的Gp快递货物。
尽管基金会打得过Gp快递的任何一个网点,分部与总部都可以搞定。但是重点在于,Gp快递是将货物视作自己生命那般重要的组织,如果引起反抗,基金会机动特遣队即使面对Gp的安保也是够呛,还不包括为了守护货物运用自己奇术能力的派件员。而且他们的收容措施一旦毁坏,引起的收容失效不比基金会任何一起收容失效弱。
基金会明白也承认Gp的能力,如果他们还在收容异常货物,那就让他们收容。基金会一般都是在Gp送达收货地点后,在签收完成的一刻进行突击收容,因为这时候Gp快递已经不会负责货物的安全。甚至有的员工知道基金会会这么做,干脆无视基金会的跟踪。
有记录基金会还让Gp在几个站点送过几次,但是自从几个博士被处分之后就没这么干了
历史上,GOC还曾经突袭过一个网点,结果被突破收容的异常物品当场全灭,巧的是Gp快递只有数个为了守护货物死去的派件员和安保外,没有任何一个人死亡,不过最后这个网点被拆除转移了。这也成了Gp快递里员工们互相传播的传说(因为没人知道那个网点有什么人,铭记之墙也找不到是谁),从此GOC也算是和Gp杠上了。
当然,货物或许会被摧毁或者损坏,但是货物还是需要送到。至于完整度,只要送到的是货物的全部,那即使是毁坏,也一样是完整送达。
- 4.我能让基金会收容到一个货物吗,或者突袭一个网点。
如果你实在是想要写一个货物的SCP,那就如我说的——到货之后被收容(可以是没有收件人在场,网上签收之后放在目的地)。中途突击运输车辆或者飞机是没用的,就算是派件员死了,货物依然会被保护好并且送回网点。但是突袭网点可以,而且有关传说网点也没有相关文档和外围。
- 5.写搞笑的Gp快递可以吗,搞笑的丢货没关系吧?
当然可以,搞笑的Gp快递写丢货没关系,你们写J条目有想过严肃吗?(当然可以一本正经的搞笑)
如果你是写搞笑Gp,那你可以往编号后面加名字,如果写严肃的,那……最好是不要,
- 6.那么,哪里可以讨论设定。
你可以在创作指导的QQ群找到我Tnsbilws,我随时都在(不包括睡眠)。
- 7.为什么Scaven·Ideal中间会有点,英文里写名字不需要啊?
这算是Scaven·Ideal的怪习惯其实是我的习惯,设定中Scaven·Ideal也因为这一点被员工讨论过,似乎只是个很奇怪的习惯书写方式。
只有其妻子Secur Defen知道怎么回事。
- 8.和香港或者美国某个同名的快递公司有关系吗?
没有,但是你可以作为创作的灵感来源。并且目前香港的同名公司02年已经倒闭了,这也是一个灵感来源。
- 9.你是怎么创造出Gp快递的
纯粹是因为我的工作需要随时关注快递物流情况,而且我是经常打电话去问的那个人。我对快递员一直都是抱有极大的敬意,这也是我为什么会把Gp快递里的员工设定成重要到死后把名牌挂在铭记之墙,和福利极其高的原因。
Goi格式
Gp快递:H-V-Phy-N1936025 一封“康庄大道”的来信,BY:hui xing mo chen
Gp快递:H-V-Un-Phy-T2078071,基金会的长期合同,BY:moice3321
Gp快递:Un-Phy-C3738475,执法者的眼睛,BY:Wei-cross
Gp快递:Phy-2877341,自给式陆上呼吸装置,BY:U-Coocoo
Gp快递:H-V-Bio-B2887416,安布罗斯餐厅的新鲜食材,BY:(user deleted)
Gp快递:Un-Phy-C1773846,基金会的加急快递,BY:hoah2333
Gp快递:Un-Phy-C5788341,Dr.Wei的安保终端,BY:Wei-cross
Gp快递:Un-Che-B9942420,鳳凰族的創世學/化學教材,BY:MScarlet
Gp快递:Gzr-T2231269,Gali的万圣节礼物,BY:Gali Z R
Gp快递:Phy-Ele-T169534964,dado买了个吉安帕,BY:Etinjat
Gp快递:H-V-Un-Phy-T5526398,BY:Tnsbilws
其他组织Goi格式
【飞堡电台】CD里的星川姐姐:人文关怀不分国界,BY:ZZZZZac
Gp快递*安布罗斯多功能移动食堂,BY:Wei-cross
MCD物流部/Bio-H-V-T5512348 “dado的再生药”(6E6Z6/6DIP6/6SR6),BY:Tnsbilws
华翼科技 异号第3579项协议,BY:Etinjat
爪爪逸闻:Inukai 和 Tekisasu !,BY:Etinjat
小动物简介:Lstripes!,BY:Tnsbilws
海外分部Goi格式
海外分部其他组织Goi格式
SCP文档
SCP-CN-3319,BY:Kanie Ja
SCP-CN-2172,BY:Lambda Core
SCP-CN-2531,BY:Enjou
SCP-CN-2960,BY:haplocalyx
SCP-CN-2014,BY:haplocalyx
SCP-CN-1182,BY:Tnsbilws
SCP-CN-1152,BY:ZZZZZac
SCP-CN-1151,BY:Tnsbilws
SCP-CN-1616,BY:BenjaminChong
SCP-CN-621,BY:Gali Z R
海外分部SCP文档2
SCP-1293-JP日语分部 By solvex
外围故事
《GoI成员识别指南(即时通讯软件补充版)》截图一章节选,BY:TomJens
涡流,BY:Idea Man
别抢我们了,你们这帮混蛋……,BY:Ophiopogon
非穷举众议联合ರೃ《协奏曲计划公开》,BY:day by die
公爵的末日II,BY:Dr Hormress
NEXUS:异常社群生活指南,BY:Infas12
Gp快递总部新员工入职演讲,BY:Tnsbilws
Gp快递:客户资料——一号档,BY:Tnsbilws
海外分部外围故事3
GoIがいっぱい,BY:Jiraku_Mogana
送到黎明之空的村云 By Jiraku_Mogana日语分部 翻译者:
Tnsbilws
这个页面用来放一些艺术作品,各位有创作的话也可以自行添加,记得简要说明里说明一下就好。
GpExpress 商标所有 ©2014-2018












